欢迎访问中国海峡高考门户网站——
福建高考网
手机站
|
院校直通车
|
注册志愿网站账号
上海城建职业学院
208097人关注
上海城建职业学院:
高职专科
高校类型:
综合类
官方微信
公众号
官方企
业微信
高校首页
招生信息
学费奖金
录取分数线
招生专业
校园风光
就业情况
招生问答
我要报名
我要咨询
志愿填报模拟
首页
>
院校库
>
上海城建职业学院
>
招生章程
>
详情
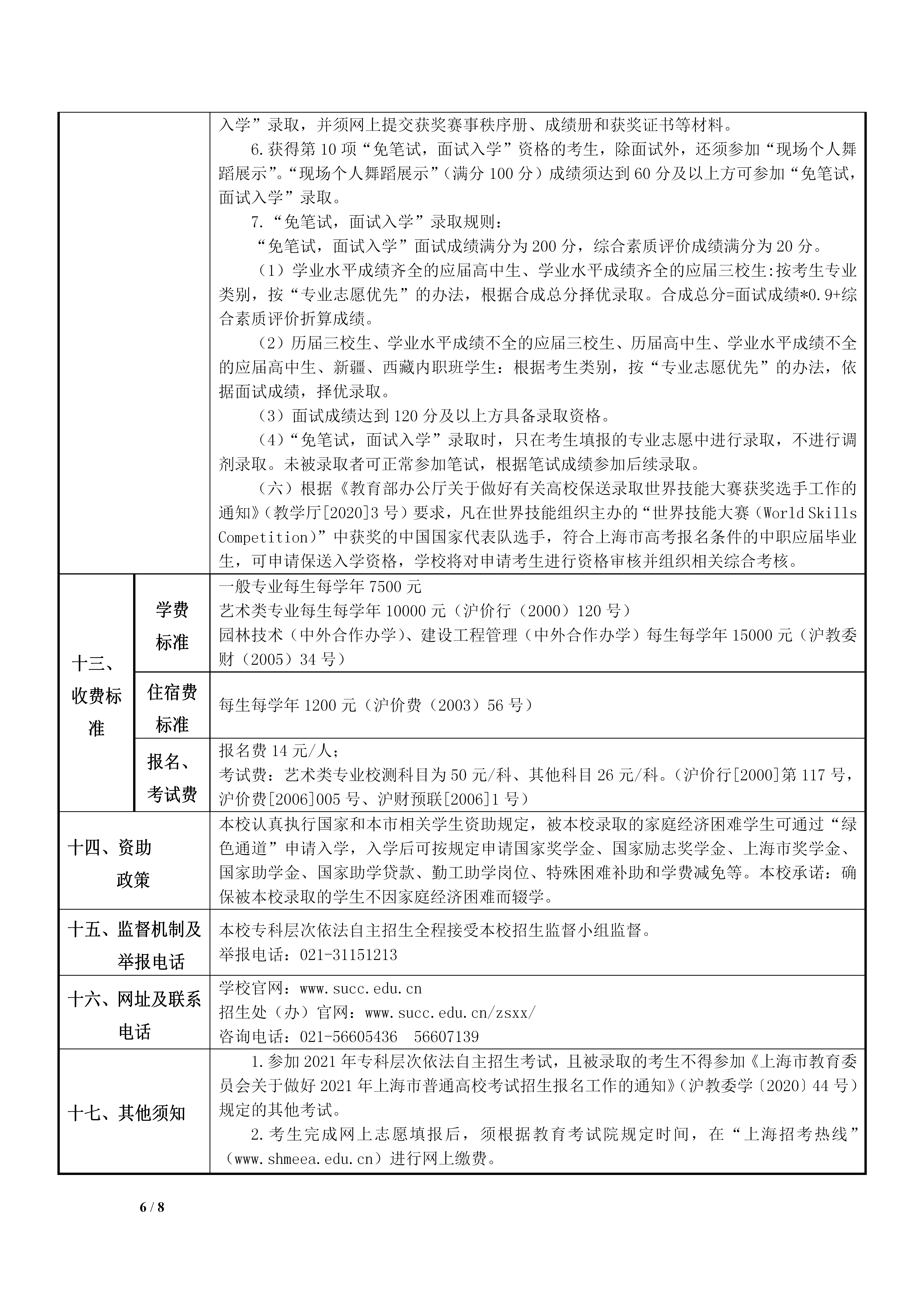
2021年上海城建职业学院专科层次依法自主招生章程
sh036
2021-07-14
热门关注:
2021上城院招生章程
上海城建职业学院招生章程
姓名
所在地
手机
考试类型
请选择
高职分类
普通高考
高考成绩
上一篇:2019年上海城建职业学院全国统考招生章程
下一篇:2021年上海城建职业学院三校生招生章程
分享:
招生院校
更多
福建水利电力职业技术学院
厦门大学
福州大学
集美大学
华侨大学
福建农林大学
24小时最新资讯
更多
上海城建职业学院2025年北京市综合类专科批专业分数线
上海城建职业学院2025年黑龙江省历史类专科批录取分数线
上海城建职业学院2025年黑龙江省物理类专科批录取分数线
上海城建职业学院2025年甘肃省历史类专科批录取分数线
院校最新资讯
更多
2025年上海城建职业学院全国统考招生章程
上海城建职业学院2023年三校生招生章程
2023年上海城建职业学院全国统考招生章程
上海城建职业学院2023年专科层次依法自主招生章程
校园百科
院校动态
收费标准
招生计划
专业介绍
历年分数
招生简章
招生问答
入学须知
就业情况
学员关注
录取分数
上海城建职业学院2021年三校生高考各专业最低录取分数线
招生概要
关于做好2017年度用人单位应届普通高等 学校毕业生就业需求信息登记工作的通知
入学须知
小编正在录入中...
收费明细
2021年上海城建职业学院全国统考招生收费标准
院校新闻
上海城建职业学院学子在全国大学生职业规划大赛(上海赛区)成长赛道再获一银一铜
奖助政策
小编正在录入中...
大家都在看
2020上城院就业情况
上海城建职业学院就业情况
2021上城院院校动态
上海城建职业学院要闻快讯
2021上城院录取信息
上海城建职业学院录取信息
2021上城院招生章程
上海城建职业学院招生章程
2021上城院收费标准
今讲高考升学
官方企业微信
官方微信公众号
志愿填报小程序
账号密码登录
用户名不存在
密码输入错误
找回密码
下次自动登录
登 录
注册
其他登录方式