当前位置: 首页 > 复习备考 > 模拟试题 > 文综 > 全国名校联盟2026届高三联合开学摸底考试政治试题及答案

全国名校联盟2026届高三联合开学摸底考试政治试题及答案

网络整理 2025-09-28
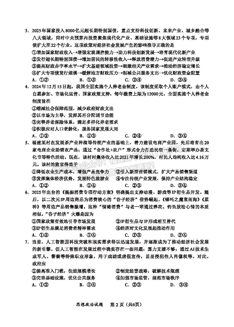
考生交流群 +加入
×
福建高考交流群
福建高职分类交流群

关注微信公众号:福建高考指南丨猎学网,查看最新高三考试答案!还有海量历年真题等着你!

福建省全国名校联盟2026届高三联合开学摸底考试(全)

全国名校联盟2026届高三联合开学摸底考试政治试题及答案
全国名校联盟2026届高三联合开学摸底考试政治试题及答案
全国名校联盟2026届高三联合开学摸底考试政治试题及答案
全国名校联盟2026届高三联合开学摸底考试政治试题及答案
全国名校联盟2026届高三联合开学摸底考试政治试题及答案
全国名校联盟2026届高三联合开学摸底考试政治试题及答案
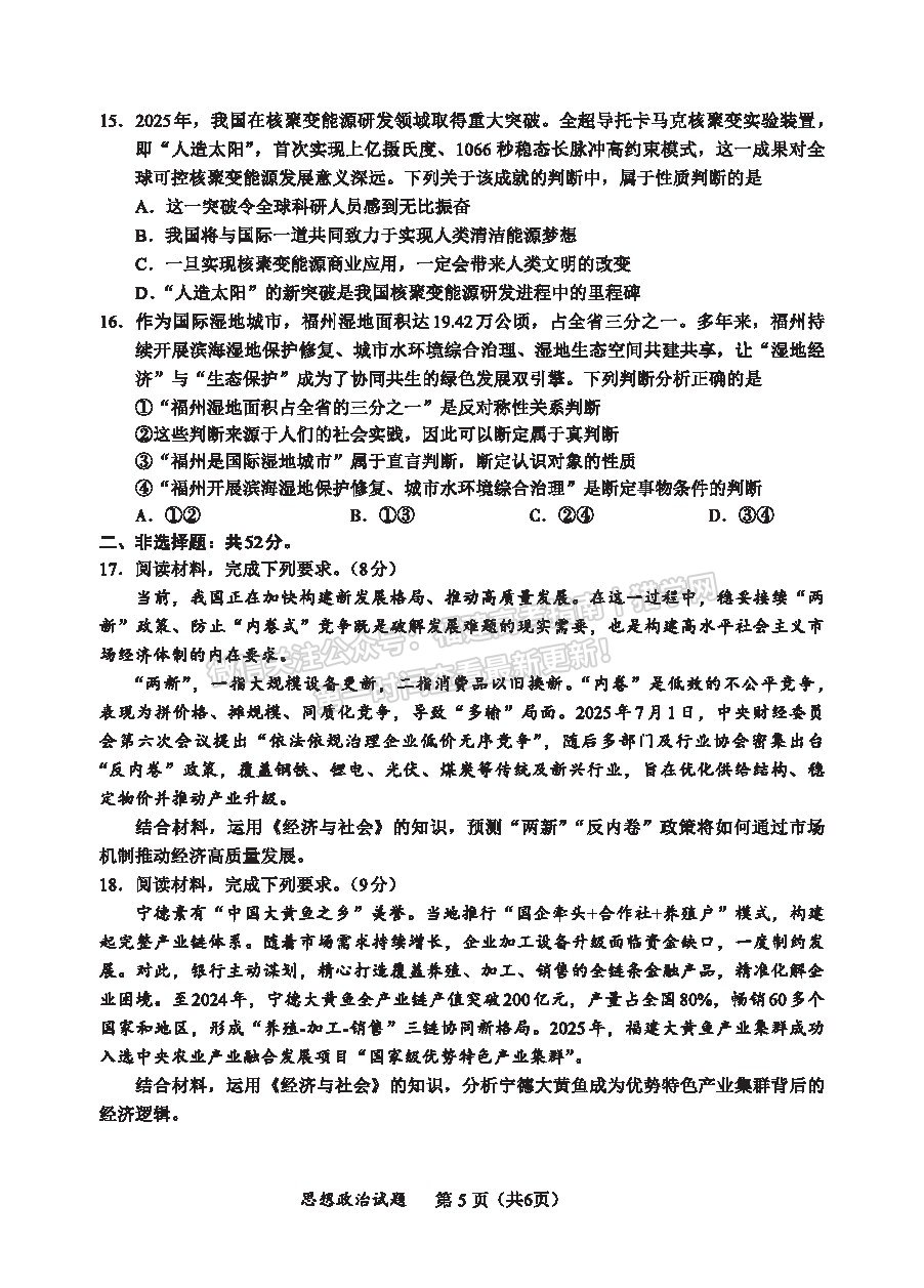
全国名校联盟2026届高三联合开学摸底考试政治试题及答案

 

微信关注公众号:【福建高考指南丨猎学网

或扫描下方二维码

回复【试题】获取全部试卷答案

  • 姓名
  • 所在地
  • 手机
  • 考试类型
  • 高考成绩
  • 福建:关于做好福建省2025年招收民航飞行学员工作的通知
    福建:关于做好福建省2025年招收民航飞行学员工作的通知 根据中国民用航空局和教育部关于招收民航飞行学员工作有关文件精神,为做好我省2025年招收民航飞行学员工作,现就有关事项通知如下: 2025-07-01
  • 福建省教育厅关于做好2025年招收定向培养军士工作的通知
    福建省教育厅关于做好2025年招收定向培养军士工作的通知 根据国家教育部和军委政治工作部、国防动员部《关于做好2025年招收定向培养军士工作的通知》,结合我省实际,现就2025年定向培养军士招收工作明确如下: 2025-07-01
  • 福建2025年定向招录培养侦查学专业(维语方向)人才招生公告
    福建2025年定向招录培养侦查学专业(维语方向)人才招生公告 根据中组部、公安部、教育部、财政部、人社部联合下发的《关于印发〈2025年定向招录培养侦查学专业(维语方向)人才工作实施方案〉的通知》(公政治〔2025〕173号)精神,新疆警察学院2025年计划在我省招收侦查学专业(维语方向)人才3名,以上招生计划为我省公安机关定向招录培养计划。 2025-07-01
  • 福建省教育厅关于印发《福建省2025年公安普通高等院校公安司法警察专业招生办法》的通知
    福建省教育厅关于印发《福建省2025年公安普通高等院校公安司法警察专业招生办法》的通知 为深入贯彻习近平总书记关于新时代公安工作、教育工作的重要论述,认真落实公安机关人民警察招录培养机制改革部署要求,高质量选拔公安事业的优秀建设者和可靠接班人,全面加强公安专业人才队伍建设,根据《关于加强公安机关人民警察招录工作的意见》《关于公安院校公安专业人才招录培养制度改革的意见》《公安院校公安专业招生工作办法》和公安部办公厅、教育部办公厅《关于做好2025年公安普通高等院校招生工作的通知》精神,福建省公安厅、福建省教育厅结合我省实际,制定《福建省2025年公安普通高等院校公安司法警察专业招生办法》,现印发给你们,并就有关要求通知如下: 2025-07-01
进入招考公示首页
进入专业介绍首页
  • 上本科真的很重要吗?
    上本科真的很重要吗? 在教育的天平上,本科学历常常被视为一个重要的砝码,它代表着更深层次的知识探索和更广阔的职业机会。然而,随着社会的发展和观念的变迁,"上本科真的很重要吗?"这个问题引发了广泛的思考和讨论。今天,就让我们一起来探讨本科学历在个人发展和职业规划中的真实价值。 2024-10-08
  • 高考的志愿滑档了该如何应对?
    高考的志愿滑档了该如何应对? 最近,随着高考成绩的公布,许多学生满怀期待地提交了志愿。但是,当录取结果揭晓时,部分学生却惊讶地发现自己面临了滑档的挑战。面对这样的现实,考生们现在可以采取哪些措施来应对呢?今天,就让我们一起来探讨这个问题,看看考生们在滑档之后还有哪些可行的选择。让我们一起来了解,滑档之后考生们可以如何调整策略,重新规划自己的教育和职业道路。 2024-10-23
  • 高考志愿滑档怎么补录呢?
    高考志愿滑档怎么补录呢? 面对高考滑档的情况,许多人会选择复读,以期在下一年能够获得更好的深造机会,或者选择直接进入职场,在实践中提升自己的能力。然而,由于学历起点不高,提升的难度相对较大,且在职场中的重视程度可能并不高。那么,对于高考滑档的考生来说,如何通过补录来争取继续深造的机会呢?今天,小编就来为大家详细解读一下补录的相关事宜。 2024-11-07
  • 2025年高考失利后怎么出国留学?
    2025年高考失利后怎么出国留学? 当学生知晓自己高考未能如愿时,往往会开始探寻其他发展路径,而出国留学便是高考失利后可供选择的方向之一。尽管高考失利、未能取得理想成绩可能会让人产生失落情绪,但这并不代表失去了继续深造的可能,学生依然可以考虑出国留学,在海外拓宽视野、增长见识。那么,高考失利后该如何规划出国留学呢?下面我们就一起来了解一下吧。 2025-10-13
进入招生章程首页
  • 2024福建高考物理真题
    2024福建高考物理真题 2024年福建高考物理已于6月8日结束,福建高考物理采用的是福建卷,考试真题与答案已经公布,考生可以通过查阅真题和答案,了解自己的考试情况,为接下来的备考和志愿填报做好准备。更多高考资讯、高校最新政策、历年高考录取分数线、志愿填报等信息,请关注福建高考网。 2024-06-08
  • 2025福建高考生物真题
    2025福建高考生物真题 2025年福建高考生物已顺利结束,福建高考生物采用的是福建卷,考试真题与答案已经公布,考生可以通过查阅真题和答案,了解自己的考试情况,为接下来的志愿填报做好准备。更多高考资讯、高校最新政策、历年高考录取分数线、志愿填报等信息,请关注福建高考网。 2025-05-12
  • 2025福建高考语文真题(新课标I卷)
    2025福建高考语文真题(新课标I卷) 2025年福建高考语文已顺利结束,福建高考语文采用的是新课标I卷,考试真题与答案已经公布,考生可以通过查阅真题和答案,了解自己的考试情况,为接下来的志愿填报做好准备。更多高考资讯、高校最新政策、历年高考录取分数线、志愿填报等信息,请关注福建高考网。 2025-06-11
  • 2025福建高考历史真题
    2025福建高考历史真题 2025年福建高考历史已顺利结束,福建高考历史采用的是福建卷,考试真题与答案已经公布,考生可以通过查阅真题和答案,了解自己的考试情况,为接下来的志愿填报做好准备。更多高考资讯、高校最新政策、历年高考录取分数线、志愿填报等信息,请关注福建高考网。 2025-06-18
进入高考真题首页
  • 2020年福建省普通高等学校招生录取实施办法
    2020年福建省普通高等学校招生录取实施办法 各市、县(区)高等学校招生委员会、教育局,平潭综合实验区社会事业局,各普通高等学校:根据《教育部关于做好2020年普通高校招生工作的通知》(教学〔2019〕4号)和《教育部高校学生司关于做好2020年普通高等学校特殊类型 2020-07-23
  • 福建省教育考试院发布视频解读高考平行志愿政策
    福建省教育考试院发布视频解读高考平行志愿政策 出分日临近,如何填报志愿学生和家长纠结的问题。我省已实施平行志愿投档模式多年,但对于初次接触志愿填报的人而言,这一模式仍是比较陌生的,一不小心就会造成“高分低就”甚至落榜的遗憾。今天小编为大 2020-07-14
  • 宁德师范学院2019年高考录取规则
    宁德师范学院2019年高考录取规则 【专业录取要求】(一)外语语种要求:英语、商务英语专业只招收英语语种考生,其它专业不限考生的外语语种。非外语专业学生进校后只以英语作为公共基础外语安排教学。(二)外语成绩要求:报考英语、商务英语专业考生须 2019-06-05
  • 龙岩学院2019年高考录取规则
    龙岩学院2019年高考录取规则 第十七条 考生要求专业体检受限标准参照《普通高等学校招生体检工作指导意见》及有关补充规定执行。患有下列疾病者,学校可以不予录取:1.严重心脏病(先天性心脏病经手术治愈,或房室间隔缺损分流量少,动脉导管未闭 2019-06-05
进入高考政策首页
  • 广西财经学院2023年录取规则
    广西财经学院2023年录取规则 1.招生录取工作遵循公开、公平、公正,德智体美劳全面考核、综合评价、择优录取的原则,接受社会舆论的监督。 2024-03-22
  • 成都大学2024年招生录取工作日程表
    成都大学2024年招生录取工作日程表 成都大学创建于1978年,是改革开放后首批地方城市主办的全日制普通本科院校。学校实行省市共建、以市为主的办学体制,是四川省、成都市重点建设大学,是第31届世界大学生夏季运动会运动员村承办大学,FISU银级认证“健康校园”。拥有百年历史的三级甲等综合附属医院和国家级科研平台四川抗菌素工业研究所。 2024-07-24
  • 赣南卫生健康职业学院2024年浙江省高职(专科)录取工作完成
    赣南卫生健康职业学院2024年浙江省高职(专科)录取工作完成 经浙江省教育考试院投档,我院2024年浙江省高职(专科)批次录取已结束,具体情况见下表。考生可通过浙江省教育考试院官网查看录取状态。 2024-08-01
  • 大连工业大学艺术与信息工程学院2024年本科招生录取进程(8月16日)
    大连工业大学艺术与信息工程学院2024年本科招生录取进程(8月16日) 大连工业大学艺术与信息工程学院2024年招生录取工作已经正式开始,我校在全国20个省、市、自治区招生,包括辽宁省、河北省、山西省、内蒙古自治区、吉林省、黑龙江省、江苏省、安徽省、江西省、四川省、贵州省、海南省、天津市、宁夏回族自治区、广西壮族自治区、云南省、新疆维吾尔自治区、河南省、青海省、湖北省,录取期间我校将实时公布已录取结束省份相应批次最低分数线,该数据随录取工作的进展进行陆续更新,敬请各位考生及家长关注! 2024-08-17
进入录取查询首页
进入就业情况首页
今讲高考升学

账号密码登录

其他登录方式