当前位置: 首页 > 复习备考 > 模拟试题 > 文综 > 2026福建莆田高三二检测试政治试卷及参考答案

2026福建莆田高三二检测试政治试卷及参考答案

网络整理 2026-03-09
考生交流群 +加入
×
福建高考交流群
福建高职分类交流群

关注微信公众号:福建高考指南丨猎学网,查看最新高三考试答案!还有海量历年真题等着你!

2026福建莆田高三二检测试(3.4-3.6)试卷及答案汇总

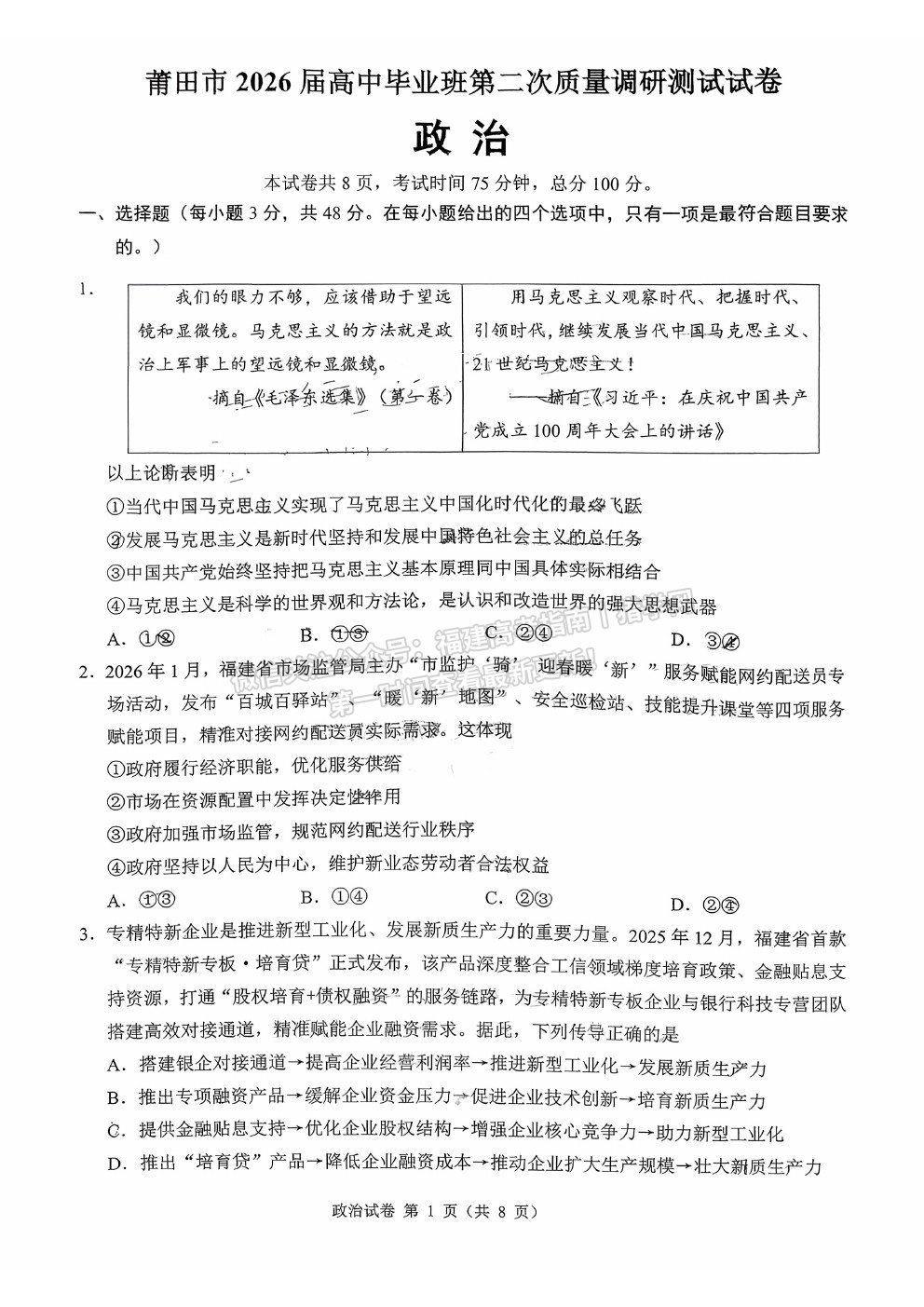
2026福建莆田高三二检测试政治试卷及参考答案
2026福建莆田高三二检测试政治试卷及参考答案
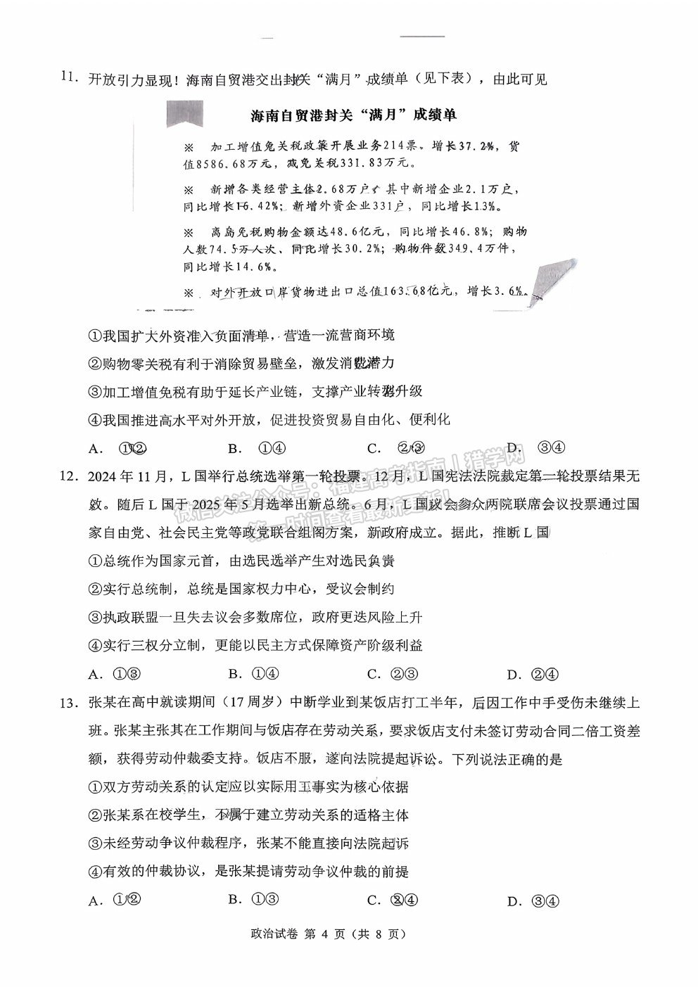
2026福建莆田高三二检测试政治试卷及参考答案
2026福建莆田高三二检测试政治试卷及参考答案
2026福建莆田高三二检测试政治试卷及参考答案
2026福建莆田高三二检测试政治试卷及参考答案
2026福建莆田高三二检测试政治试卷及参考答案
2026福建莆田高三二检测试政治试卷及参考答案
2026福建莆田高三二检测试政治试卷及参考答案

 

微信关注公众号:【福建高考指南丨猎学网

或扫描下方二维码

回复【试题】获取全部试卷答案

  • 姓名
  • 所在地
  • 手机
  • 考试类型
  • 高考成绩
  • 福建省教育厅关于做好2025年招收定向培养军士工作的通知
    福建省教育厅关于做好2025年招收定向培养军士工作的通知 根据国家教育部和军委政治工作部、国防动员部《关于做好2025年招收定向培养军士工作的通知》,结合我省实际,现就2025年定向培养军士招收工作明确如下: 2025-07-01
  • 福建2025年定向招录培养侦查学专业(维语方向)人才招生公告
    福建2025年定向招录培养侦查学专业(维语方向)人才招生公告 根据中组部、公安部、教育部、财政部、人社部联合下发的《关于印发〈2025年定向招录培养侦查学专业(维语方向)人才工作实施方案〉的通知》(公政治〔2025〕173号)精神,新疆警察学院2025年计划在我省招收侦查学专业(维语方向)人才3名,以上招生计划为我省公安机关定向招录培养计划。 2025-07-01
  • 福建省2025年公安普通高等院校公安专业招生考生须知
    福建省2025年公安普通高等院校公安专业招生考生须知 根据公安部、教育部有关文件精神和我省2025年公安普通高等院校公安专业招生安排,2025年有意向报考中国人民公安大学、中国人民警察大学、中国刑事警察学院、郑州警察学院、南京警察学院(以上5所简称部属公安院校)公安专业和浙江警察学院涉外警务专业、新疆警察学院侦查学专业(维语方向),以及福建警察学院公安、司法警察专业的考生,应当符合规定的报名资格条件,按流程参加省公安厅政治部统一组织的政治考察、面试、体检、体能测评。未参加政治考察、面试、体检、体能测评或任何一项不合格的,不予录取。为保证广大考生的报考权益,现将报考公安院校资格条件和有关事项公告如下。 2025-07-01
  • 福建省教育厅关于印发《福建省2025年公安普通高等院校公安司法警察专业招生办法》的通知
    福建省教育厅关于印发《福建省2025年公安普通高等院校公安司法警察专业招生办法》的通知 为深入贯彻习近平总书记关于新时代公安工作、教育工作的重要论述,认真落实公安机关人民警察招录培养机制改革部署要求,高质量选拔公安事业的优秀建设者和可靠接班人,全面加强公安专业人才队伍建设,根据《关于加强公安机关人民警察招录工作的意见》《关于公安院校公安专业人才招录培养制度改革的意见》《公安院校公安专业招生工作办法》和公安部办公厅、教育部办公厅《关于做好2025年公安普通高等院校招生工作的通知》精神,福建省公安厅、福建省教育厅结合我省实际,制定《福建省2025年公安普通高等院校公安司法警察专业招生办法》,现印发给你们,并就有关要求通知如下: 2025-07-01
进入招考公示首页
  • 九江学院2024年体育学院专业介绍
    九江学院2024年体育学院专业介绍 体育教育(师范类) 专业培养目标:以习近平新时代中国特色社会主义思想为指导,全面贯彻党的教育方针,以立德树人为根本,以社会需求为导向,以培养德智体美劳全面发展的社会主义事业合格建设者和可靠接班人为总目标。立足九江,面向江西,培养德智体美劳全面发展,具备坚定的理想信念、高尚的道德情操和深厚的教育情怀,能够运用德育、体育的基本原理与方法进行综合育人,具有创新精神、专业发展意识、团队协作精神与沟通合作能力,掌握现代教育理论与技术,具备扎实的体育基础理论知识和较强的运动技能,能胜任中学体育教学、训练、科研、竞赛组织与管理工作的体育骨干教师。 2024-07-20
  • 中国海洋大学环境工程专业介绍
    中国海洋大学环境工程专业介绍 环境工程专业是国家特色专业和山东省品牌专业,人才培养具有海洋和地质特色,2019年入选省级一流本科专业,2020年入选国家级一流本科专业。专业人才培养的知识体系既注重水、大气、土壤污染控制与修复等环境工程专业内容,又具有海洋环境污染和环境地质灾害防控等大尺度的地学内容。 2024-10-31
  • 河南大学数学与应用数学专业介绍
    河南大学数学与应用数学专业介绍 主要培养掌握数学与应用数学的基本理论和方法,受到数学基础研究和应用研究的初步训练,具备一定的计算机操作和应用能力,能在各类学校进行数学教学的教师或在企事业单位从事科学研究和管理工作的高级专门人才。基本学制4年,授予理学学士学位 2024-11-05
  • 江西枫林涉外经贸职业学院环境艺术设计专业介绍
    江西枫林涉外经贸职业学院环境艺术设计专业介绍 江西枫林涉外经贸职业学院环境艺术设计专业介绍 2025-08-20
进入专业介绍首页
  • 2025单招上民办大专要不要去读?
    2025单招上民办大专要不要去读? 近年来,随着单招政策的广泛推广,越来越多的考生选择并成功参加了单招考试。然而,当单招录取结果揭晓,特别是被民办大专录取时,不少考生和家长却陷入了纠结:是否应该选择就读民办大专?以下,我们将深入探讨这一问题。 2025-05-21
  • 2025春季高考落榜后如何补救?
    2025春季高考落榜后如何补救? 福建春季高考落榜并非终点,而是人生的一个新起点。面对落榜,考生们不必过于沮丧,因为还有多种途径可以继续追求学业或开启职业生涯。以下是一些具体的补救措施,希望能为落榜考生提供帮助。 2025-05-21
  • 志愿退档的原因?
    志愿退档的原因? 在高考志愿填报的漫长旅程中,退档是一个令人遗憾的结果,它意味着考生虽然达到了某所院校的最低录取分数线,档案也已被投递至该院校,但由于种种原因,最终未能被录取,档案不得不被退回。这种情况不仅给考生带来失望,也可能影响其后续的录取机会。探讨退档的原因,可以帮助我们更好地理解这一现象,并为未来的志愿填报提供宝贵的参考。以下是一些导致退档的主要原因。 2024-10-31
  • 高考分数够上线但是没被录取怎么办?
    高考分数够上线但是没被录取怎么办? 随着各个高校的录取结果出来之后,有同学发现自己的分数自己的分数已经超过了高校录取的投档线但是并没有被录取。这种情况是可能出现的,并且不在少数,今天我们就来说一说怎么办吧? 2024-12-19
进入招生章程首页
  • 2024福建高考历史真题
    2024福建高考历史真题 2024年福建高考历史已于6月8日结束,福建高考历史采用的是福建卷,考试真题与答案已经公布,考生可以通过查阅真题和答案,了解自己的考试情况,为接下来的备考和志愿填报做好准备。更多高考资讯、高校最新政策、历年高考录取分数线、志愿填报等信息,请关注福建高考网。 2024-06-08
  • 2024福建高考物理真题
    2024福建高考物理真题 2024年福建高考物理已于6月8日结束,福建高考物理采用的是福建卷,考试真题与答案已经公布,考生可以通过查阅真题和答案,了解自己的考试情况,为接下来的备考和志愿填报做好准备。更多高考资讯、高校最新政策、历年高考录取分数线、志愿填报等信息,请关注福建高考网。 2024-06-08
  • 2024福建高考生物真题
    2024福建高考生物真题 2024年福建高考生物已于6月8日结束,福建高考生物采用的是福建卷,考试真题与答案已经公布,考生可以通过查阅真题和答案,了解自己的考试情况,为接下来的备考和志愿填报做好准备。更多高考资讯、高校最新政策、历年高考录取分数线、志愿填报等信息,请关注福建高考网。 2024-06-14
  • 2025福建高考语文真题(新课标I卷)
    2025福建高考语文真题(新课标I卷) 2025年福建高考语文已顺利结束,福建高考语文采用的是新课标I卷,考试真题与答案已经公布,考生可以通过查阅真题和答案,了解自己的考试情况,为接下来的志愿填报做好准备。更多高考资讯、高校最新政策、历年高考录取分数线、志愿填报等信息,请关注福建高考网。 2025-06-11
进入高考真题首页
  • 文史、理工类降分录取政策
    文史、理工类降分录取政策 本科批按照本科批录取控制分数线招生的专业,原则上不降分录取。其中,安排在本科提前批录取的航海类、公安类、司法类院校(专业),征求志愿录取后生源仍不足的,经批准,可在本科批录取控制分数线下20分以内(含20分, 2020-07-24
  • 宁德师范学院2019年高考录取规则
    宁德师范学院2019年高考录取规则 【专业录取要求】(一)外语语种要求:英语、商务英语专业只招收英语语种考生,其它专业不限考生的外语语种。非外语专业学生进校后只以英语作为公共基础外语安排教学。(二)外语成绩要求:报考英语、商务英语专业考生须 2019-06-05
  • 武夷学院2019年高考录取规则
    武夷学院2019年高考录取规则 第十六条 学校根据生源情况,在各地招生主管部门规定的范围内确定调档比例。实行平行志愿投档的招生批次,调档比例控制在学校招生计划数的105%以内;实行梯度志愿投档的招生批次,调档比例控制在学校招生计划数120%以 2019-06-05
  • 龙岩学院2019年高考录取规则
    龙岩学院2019年高考录取规则 第十七条 考生要求专业体检受限标准参照《普通高等学校招生体检工作指导意见》及有关补充规定执行。患有下列疾病者,学校可以不予录取:1.严重心脏病(先天性心脏病经手术治愈,或房室间隔缺损分流量少,动脉导管未闭 2019-06-05
进入高考政策首页
  • 成都东软学院2024年艺术本科录取进程
    成都东软学院2024年艺术本科录取进程 成都东软学院是经国家教育部批准设立,由东软出资举办的一所民办普通高等院校。2003年经四川省人民政府批准,设立成都东软信息技术职业学院,开展高职专科教育;2003年学校被教育部确定为首批35所国家级示范性软件职业技术学院之一;2011年经教育部批准,学校升格为成都东软学院,成为四川省第一所独立设置的民办本科高校。2015年通过新建本科院校学士学位评估;2016年成为四川省民办教育协会会长单位;2021年顺利通过普通高等学校本科教学工作合格评估,成为四川省第一所通过该项评估的民办高校。 2024-07-28
  • 西南石油大学2024年普通本科招生录取信息
    西南石油大学2024年普通本科招生录取信息 西南石油大学2024年普通本科招生录取信息 2024-08-14
  • 赣南卫生健康职业学院2024年广西壮族自治区高职(专科)录取工作完成
    赣南卫生健康职业学院2024年广西壮族自治区高职(专科)录取工作完成 经广西壮族自治区教育考试院投档,我院2024年广西壮族自治区高职(专科)批次录取已结束,具体情况见下表。考生可通过广西壮族自治区教育考试院官网查看录取状态。 2024-08-20
  • 河北体育学院2021-2023年录取情况总表
    河北体育学院2021-2023年录取情况总表 河北体育学院2021-2023年录取情况总表 2024-11-19
进入录取查询首页
进入就业情况首页
今讲高考升学

账号密码登录

其他登录方式