当前位置: 首页 > 复习备考 > 模拟试题 > 文综 > 2026年厦门二检历史试卷及参考答案

2026年厦门二检历史试卷及参考答案

网络整理 2026-04-03
考生交流群 +加入
×
福建高考交流群
福建高职分类交流群

2026厦门二检各科试题及参考答案持续更新中,福建高考网将第一时间公布2026厦门二检各科试题及参考答案,考生及家长可收藏本页面随时查看2026厦门二检各科试题及参考答案的最新更新。

2026年厦门高三二检试题及答案汇总

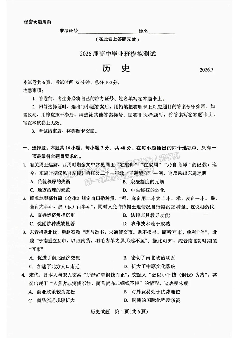
2026年厦门二检历史试卷及参考答案
2026年厦门二检历史试卷及参考答案
2026年厦门二检历史试卷及参考答案
2026年厦门二检历史试卷及参考答案
2026年厦门二检历史试卷及参考答案
2026年厦门二检历史试卷及参考答案
2026年厦门二检历史试卷及参考答案

 

微信关注公众号:【福建高考指南丨猎学网

或扫描下方二维码

回复【试题】获取全部试卷答案

  • 姓名
  • 所在地
  • 手机
  • 考试类型
  • 高考成绩
  • 福建省教育厅关于做好2025年招收定向培养军士工作的通知
    福建省教育厅关于做好2025年招收定向培养军士工作的通知 根据国家教育部和军委政治工作部、国防动员部《关于做好2025年招收定向培养军士工作的通知》,结合我省实际,现就2025年定向培养军士招收工作明确如下: 2025-07-01
  • 福建2025年定向招录培养侦查学专业(维语方向)人才招生公告
    福建2025年定向招录培养侦查学专业(维语方向)人才招生公告 根据中组部、公安部、教育部、财政部、人社部联合下发的《关于印发〈2025年定向招录培养侦查学专业(维语方向)人才工作实施方案〉的通知》(公政治〔2025〕173号)精神,新疆警察学院2025年计划在我省招收侦查学专业(维语方向)人才3名,以上招生计划为我省公安机关定向招录培养计划。 2025-07-01
  • 福建省2025年公安普通高等院校公安专业招生考生须知
    福建省2025年公安普通高等院校公安专业招生考生须知 根据公安部、教育部有关文件精神和我省2025年公安普通高等院校公安专业招生安排,2025年有意向报考中国人民公安大学、中国人民警察大学、中国刑事警察学院、郑州警察学院、南京警察学院(以上5所简称部属公安院校)公安专业和浙江警察学院涉外警务专业、新疆警察学院侦查学专业(维语方向),以及福建警察学院公安、司法警察专业的考生,应当符合规定的报名资格条件,按流程参加省公安厅政治部统一组织的政治考察、面试、体检、体能测评。未参加政治考察、面试、体检、体能测评或任何一项不合格的,不予录取。为保证广大考生的报考权益,现将报考公安院校资格条件和有关事项公告如下。 2025-07-01
  • 福建省教育厅关于印发《福建省2025年公安普通高等院校公安司法警察专业招生办法》的通知
    福建省教育厅关于印发《福建省2025年公安普通高等院校公安司法警察专业招生办法》的通知 为深入贯彻习近平总书记关于新时代公安工作、教育工作的重要论述,认真落实公安机关人民警察招录培养机制改革部署要求,高质量选拔公安事业的优秀建设者和可靠接班人,全面加强公安专业人才队伍建设,根据《关于加强公安机关人民警察招录工作的意见》《关于公安院校公安专业人才招录培养制度改革的意见》《公安院校公安专业招生工作办法》和公安部办公厅、教育部办公厅《关于做好2025年公安普通高等院校招生工作的通知》精神,福建省公安厅、福建省教育厅结合我省实际,制定《福建省2025年公安普通高等院校公安司法警察专业招生办法》,现印发给你们,并就有关要求通知如下: 2025-07-01
进入招考公示首页
进入专业介绍首页
  • 2024高考征集志愿怎样填报录取几率大?
    2024高考征集志愿怎样填报录取几率大? 面对2024年高考征集志愿的填报,紧跟最新的招生政策和动态是关键。考生和家长应该密切关注教育部门发布的信息,了解各高校的招生计划和专业调整,以此为基础,制定出科学合理的志愿填报策略。那么今天小编就来和大家聊一聊高考征集志愿如何填报录取几率大。 2024-08-12
  • 高考没考上大学还有什么选择?
    高考没考上大学还有什么选择? 尽管大学教育并非人生唯一的道路,它仍然是许多学生扭转命运、开启新篇章的关键机会。诚然,高考后若成绩未达预期,未能踏入梦想中的大学,也不必感到绝望。今天,就让我们一起探讨高考没考上大学还有什么选择? 2024-08-30
  • 2025年福建高考专科征求志愿滑档后是否有机会调剂?
    2025年福建高考专科征求志愿滑档后是否有机会调剂? 在 2025 年福建高考专科征求志愿滑档的考生和家长们,心中或许都萦绕着一个疑问:滑档之后还有机会调剂吗?这一疑问关乎着考生未来的求学方向,而答案需要从福建省高考志愿录取的规则以及实际操作情况来探寻。接下来,我们就详细剖析一下其中的门道。 2025-08-12
  • 2025年工艺美术专业排名前五的大学有哪些?
    2025年工艺美术专业排名前五的大学有哪些? 工艺美术专业是一门融合艺术创作、技术实践与文化传承的综合性学科,旨在培养具备传统工艺技艺与现代设计思维的复合型人才。其核心在于通过材料、造型、色彩等元素的创新运用,将艺术审美与实用功能相结合,涵盖陶瓷、金属、纤维、漆艺、玻璃、木艺等多个领域。专业强调手工艺的独特价值,同时注重与数字化技术、当代艺术理念的融合,以适应文化创意产业和传统工艺振兴的需求。选择一所排名靠前的院校,能获得更优质的教学资源与行业资源。本文整理汇总了2025年工艺美术专业排名前五的学校名单,希望能对各位考生有所助力! 2025-11-25
进入招生章程首页
  • 2024福建高考历史真题
    2024福建高考历史真题 2024年福建高考历史已于6月8日结束,福建高考历史采用的是福建卷,考试真题与答案已经公布,考生可以通过查阅真题和答案,了解自己的考试情况,为接下来的备考和志愿填报做好准备。更多高考资讯、高校最新政策、历年高考录取分数线、志愿填报等信息,请关注福建高考网。 2024-06-08
  • 2024福建高考地理真题
    2024福建高考地理真题 2024年福建高考地理已于6月9日结束,福建高考地理采用的是福建卷,考试真题与答案已经公布,考生可以通过查阅真题和答案,了解自己的考试情况,为接下来的备考和志愿填报做好准备。更多高考资讯、高校最新政策、历年高考录取分数线、志愿填报等信息,请关注福建高考网。 2024-06-08
  • 2024福建高考政治真题
    2024福建高考政治真题 2024年福建高考政治已经顺利结束,福建高考政治采用的是福建卷,考试真题与答案已经公布,考生可以通过查阅真题和答案,了解自己的考试情况,为接下来的备考和志愿填报做好准备。更多高考资讯、高校最新政策、历年高考录取分数线、志愿填报等信息,请关注福建高考网。 2024-06-14
  • 2025福建高考地理真题
    2025福建高考地理真题 2025年福建高考地理已顺利结束,福建高考地理采用的是福建卷,考试真题与答案已经公布,考生可以通过查阅真题和答案,了解自己的考试情况,为接下来的志愿填报做好准备。更多高考资讯、高校最新政策、历年高考录取分数线、志愿填报等信息,请关注福建高考网。 2025-05-12
进入高考真题首页
  • 文史、理工类降分录取政策
    文史、理工类降分录取政策 本科批按照本科批录取控制分数线招生的专业,原则上不降分录取。其中,安排在本科提前批录取的航海类、公安类、司法类院校(专业),征求志愿录取后生源仍不足的,经批准,可在本科批录取控制分数线下20分以内(含20分, 2020-07-24
  • 福建省新高考改革实施方案公布 3+1+2模式!
    福建省新高考改革实施方案公布 3+1+2模式!   福建省深化高等学校考试招生综合改革实施方案  为全面贯彻落实习近平新时代中国特色社会主义思想、党的十九大以及全国教育大会精神,根据《国务院关于深化考试招生制度改革的实施意见》(国发〔2014〕35号)和《 2019-06-06
  • 武夷学院2019年高考录取规则
    武夷学院2019年高考录取规则 第十六条 学校根据生源情况,在各地招生主管部门规定的范围内确定调档比例。实行平行志愿投档的招生批次,调档比例控制在学校招生计划数的105%以内;实行梯度志愿投档的招生批次,调档比例控制在学校招生计划数120%以 2019-06-05
  • 龙岩学院2019年高考录取规则
    龙岩学院2019年高考录取规则 第十七条 考生要求专业体检受限标准参照《普通高等学校招生体检工作指导意见》及有关补充规定执行。患有下列疾病者,学校可以不予录取:1.严重心脏病(先天性心脏病经手术治愈,或房室间隔缺损分流量少,动脉导管未闭 2019-06-05
进入高考政策首页
进入录取查询首页
进入就业情况首页
今讲高考升学

账号密码登录

其他登录方式