面对文化传承、新时代人才的迫切需求,全国两会的提案又一次将“行业特色大学”推上了热门话题。
行业特色型大学具有显著的行业背景、专才型的人才培养理念、相对集中的学科分布等特征,作为我国高等教育办学体制的一个重要特色,在数十年服务国家的经济建设和社会发展历程中,曾发挥了重要的历史作用,做出了积极卓越的贡献。
近些年来,国家深入实施新时代人才强国战略,高校无疑肩负着优秀人才队伍建设的重要使命。创办特色新大学,培养国家急需的专业人才,成为各地发展中国特色高等教育的重要举措。
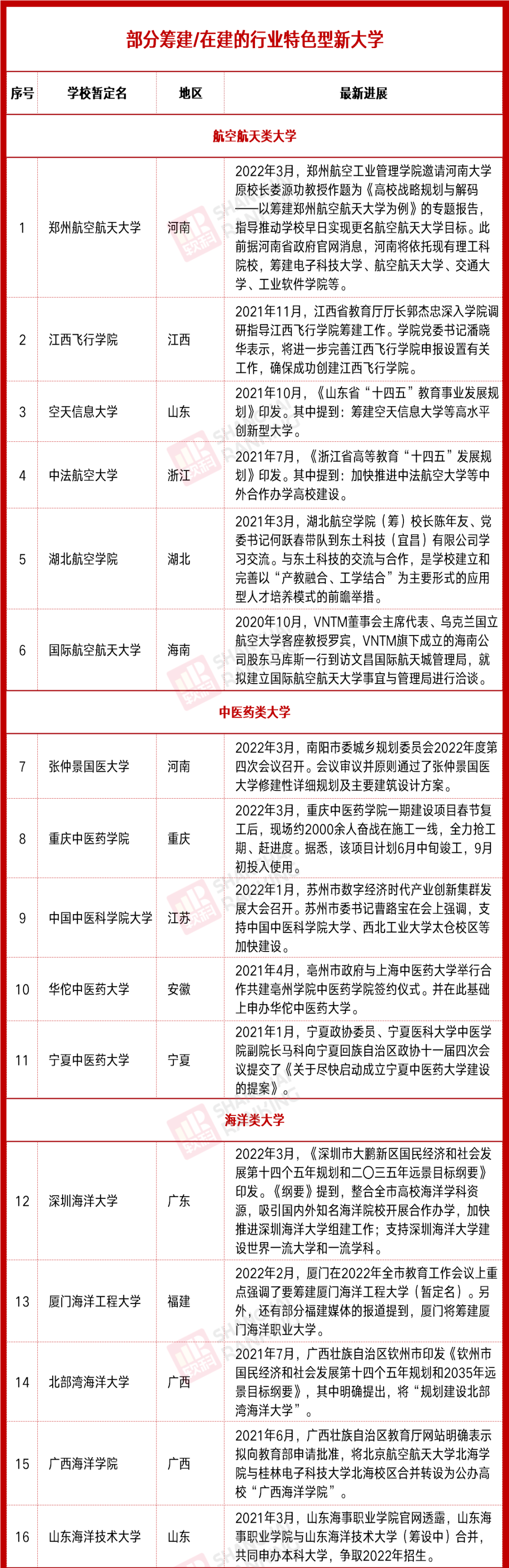
近期,已有多所特色新大学传出最新进展。涉及航空航天、中医药、海洋、电影艺术、应急管理等众多学科领域。其中,海南电影学院项目进度过半;应急管理大学已进入冲刺阶段;重庆中医药学院将于今年6月竣工,9月投入使用;山东海洋技术大学也将争取今年招生。
福建筹建/在建的特色型新大学:厦门海洋工程大学,福建乌克兰艺术大学。







