高考进入最后的倒计时了!
同学们,你们准备好了吗?
如何平稳地度过最后2天,从容迎接考试?
我们为大家准备了一份全方位的应考手册
快来看看吧!
1.考场报到篇:这些细节要注意
2.考前准备篇:高考最全备考清单
3.终极备考篇:答题规范要牢记
一、考场报到篇:这些细节要注意
大多数同学应该都已经拿到自己的准考证了
但别掉以轻心,还有这些细节需要你注意!
1 认真阅读准考证上的内容
准考证上包含多项重要信息,正面除印有考生照片外,还标注了准考证号、考生号、姓名、性别、考点名称、考点地址、考场号、报考科类、报考科目、外语语种及报名单位等11项信息。
准考证反面内容也不容忽视。证件反面除印有6月7-9日三天的考试时间表外,还有考生要留意的六大类事项。
其中,除注明考生可携带哪些物品入场外,还明确考试入场时间及入场后的注意事项等重要信息。考生要重点学习“无意违规”的几项内容,如抢答、拖答等,一旦出现,考试科目将计为零分。
2 保护好你的准考证
准考证是一张“脆弱”的纸,须防火防盗防浸水,防破防脏防折叠。拿到手以后,可以将其装在透明的密封文件袋里,既方便查看,又可以降低其“受伤”的风险。
害怕丢失的同学可以将其交给家长保管。至于要不要拿到复印店里去“过塑”的问题,可以向老师及时询问,千万不可自作主张。
3 小心泄露个人信息
考生不要把准考证拍照发在网络上,容易泄露个人的重要信息。在网络有很多类似填写个人信息的游戏,要从个人信息泄露和个人财产安全角度出发,不要随意填写自己、家人、朋友的个人信息,避免可能带来的潜在风险。
4 考后也要妥善保存
高考后准考证还有用吗?当然有用!
网上填报志愿、录取后领取档案、军校招生政审和面试体检、公安类面试体检,还有开学新生报到时,都需要用到准考证!千万别在考后过于激动把准考证给“抛弃”了,会很麻烦的!
各地高考考点名单请收好:
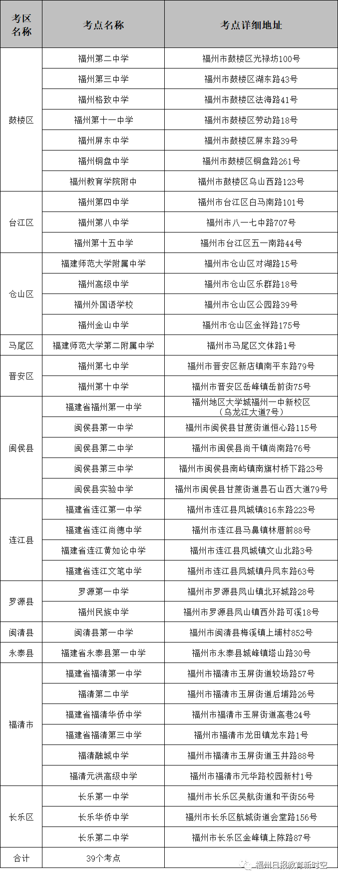
福州市考点
考生及1名陪同家属可凭“2022年高考准考证”享受优先测温安检、优先进站、优先处理乘客事务、优先排队候车及全时段免费乘车的服务。
厦门市考点
厦门市2022年高考考生为1.92万人!全市共设6个考区、22个考点,考生人数创历史新高!
泉州市考点
今年泉州高考生4万多人,共设有49个考点。
3.漳州市考点
4.莆田市
5.南平市
2022年南平市高考生预计为1.5万人左右。据了解,这1.5万名考生在南平市15个高考考点(即15所学校),其中,延平区3个,建瓯市、浦城县和顺昌县各2个,其他县(市、区)各1个。
二、考前准备篇:高考最全备考清单
三、终极备考篇:答题规范要牢记
最后几天,考点已经无需赘述
大家跟随学校老师的安排复习即可
今天给大家准备的是:各科答题规范及注意事项!
闲暇之余看一看,或许对提分有所帮助
一 古诗词鉴赏题
1.首先要“五看”:看标题、看作者、看诗句、看注释、看题干,充分利用有效的诗歌信息;
2.要学会“五步鉴赏法”,掌握正确的鉴赏流程:找出意象——领会意境——理解形象——把握感情——鉴赏评价;
3.要弄清诗词类别,掌握一些常见修辞手法和表现手法;要掌握一些著名作家的典型的作品风格;
4.答题思路及要领:审清题意——明确观点——阐释具体。
二 现代文阅读
答题步骤:
1.认真读懂题干,利用好题干中包含的信息揭示,快速确定答题范围。
2.查语境。记清“字不离句,句不离段,段不离篇”。
3.看赋分,配答案。切记答案要点化,要点序号化。
4.探究题注意“观点+理论论据+文本论据+现实论据”的模式,灵活运用。
三 作文
1.审题切中材料;
2.题目切题、响亮;
3.要至少三次点题,“三点成一线”;
4.要引用二三句名人名言,增加论证力量;
5.要运用两三个整句,增强文章的奔放气势;
6.材料要做到新鲜典型;
7.结尾要么点题,卒章显志;要么描写抒情,言有尽而意无穷。
注意:作文要力避扣分点:缺标题扣2分,字数每少50字扣1分,错别字或文面脏乱扣分,不完篇扣分等。
四 选择题力避两种倾向:
一是一味抢时间、求速度,这样势必导致审题不严,思考不周密,从而出现不应有的失误;
二是速度过慢,太过谨慎小心,甚至反复徘徊不敢选。
五 文言文的选择题一定注意排除法,加大语境意识。翻译题要注重直译,逐字逐句落实。
六 答主观题时一定要有强烈的规范意识
一是书写规范,文面整洁。答题卡上不允许书写潦草,乱涂乱划;
二是对号入座,按题号在规定的矩形框内作答。绝对不能张冠李戴甚至私自改动题号,这样会导致答案扫描无效,判分为零。
三是要点分明,表述规范。一定要根据分值设定要点,先写出观点,再进行阐释,关键词鲜明、层次明朗。
一 答题工具
答选择题时,必须用合格的2B铅笔填涂,如需要对答案进行修改,应使用绘图橡皮轻擦干净,注意不要擦破答题卡。禁止使用涂改液、修正带或透明胶带改错。必须用0.5毫米黑色墨水签字笔作答,作图题可先用铅笔绘出,确认后,再用0.5毫米黑色墨水签字笔描清楚。
二 答题规则与程序
①先填空题,再做解答题。
②先填涂再解答。
③先易后难。
三 答题位置
按题号在指定的答题区域内作答,如需对答案进行修改,可将需修改的内容划去,然后紧挨在其上方或其下方写出新的答案,修改部分在书写时与正文一样,不能超出该题答题区域的黑色矩形边框,否则修改的答案无效。
四 解题过程及书写格式要求
《考试说明》中对选择填空题提出的要求是“正确、合理、迅速”,因此,解答的基本策略是:快——运算要快,力戒小题大做;稳——变形要稳,防止操之过急;全——答案要全,避免对而不全;活——解题要活,不要生搬硬套;细——审题要细,不能粗心大意。
关于填空题,常见的错误或不规范的答卷方式有:字迹不工整、不清晰、字符书写不规范或不正确、分式写法不规范、通项和函数表达式书写不规范、函数解析式书写正确但不注明定义域、要求结果写成集合的不用集合表示、集合的对象属性描述不准确。
关于解答题,考生不仅要提供出最后的结论,还得写出主要步骤,提供合理、合法的说明,填空题则无此要求,只要填写结果,而且所填结果应力求简练、概括的准确;
其次,试题内涵解答题比起填空题要丰富得多,解答题的考点相对较多,综合性强,难度较高,解答题成绩的评定不仅看最后的结论,还要看其推演和论证过程,分情况判定分数,用以反映其差别,因而解答题命题的自由度较之填空题大得多。
在答题过程中,关键语句和关键词是否答出是多得分的关键,如何答题才更规范?答题过程要整洁美观、逻辑思路清晰、概念表达准确、答出关键语句和关键词。比如要将你的解题过程转化为得分点,主要靠准确完整的数学语言表述,这一点往往被一些考生忽视。因此,卷面上大量出现“会而不对”“对而不全”的情况。如立体几何论证中的“跳步”,使很多人丢失得分,代数论证中的“以图代证”,尽管解题思路正确甚至很巧妙,但是由于不善于把“图形语言”准确地转换为“文字语言”,尽管考生“心中有数”却说不清楚,因此得分少,只有重视解题过程的语言表述,“会做”的题才能“得分”。对容易题要详写,过程复杂的试题要简写,答题时要会把握得分点。
五 常见的规范性的问题
解与解集:方程的结果一般用解表示(除非强调求解集);不等式、三角方程的结果一般用解集(集合或区间)表示,三角方程的通解中必须加 ;在写区间或集合时,要正确地书写圆括号、方括号或花括号,区间的两端点之间,几何的元素之间用逗号隔开。
带单位的计算题或应用题,最后结果必须带单位,特别是应用题解题结束后一定要写符合题意的“答”。分类讨论题,一般要写综合性结论。任何结果要最简。排列组合题,无特别声明,要求出数值。函数问题一般要注明定义域(特别是反函数)
一 考前做好3件事
1. 考前几天每天下午3点钟的时候听一听近年的高考听力真题
2. 背熟作文模板
3. 每天做点题练练手
二 进考场做好3件事
1. 平静心态。如果座位是临窗的,可以想象考试时光线明亮, 通风透气,保持清醒的头脑。在中间,想象着众星捧月,独树一帜。前排也不差,想象着独占鳌头、高中就够了; 后排也不必心虚,最精彩的压轴就靠你了。
2. 回忆作文的常用词汇和表达方式,如果有可能,写在监考老师发的草稿纸上
3. 发了答题卡就赶紧看改错
三 考试时各题型的注意事项
1.听力 最重要的是做好预测
A. 直接在对话中听到的一般不是正确答案。如果选项中出现一些日常生活中不太可能发生或很少发生的事情一般不会是正确选项。
B. 通常要办的事情都是不顺利,如买东西买不到,订房间客满等。借车一般是借不到的。匹萨海鲜吃了一般会有不适反应。
C. 一般男生比较衰,男生提出的观点女生都不同意或有不同看法,反之女生提出的观点男生都是同意和赞赏的。
男生的特征:脏、乱、差、浪费、穷、小气
女生的特征:爱干净、节约、富有、好学、能干、耐心、恋家
休闲时,男生一般喜欢待在家里看 TV 或者看 movie
女生一般喜欢高雅艺术如theater
D. 考试、作业、论文一般比较难或须要熬夜。老师一般比较严厉。听讲座的题目一般是比较有趣丰富的,内容一般是比较复杂难懂的。作文一般需要修改polish或重写 rewrite。
E. 坐车、飞机、轮船一般都需要等。事故、灾难、一般不会死人。医院需要预约 make an appointment。
2.阅读题
A. 看似松散,一般每篇只有四个问题,实则考查对文章中心思想的把握能力。
B. 看似粗线条,根据文中具体信息便可判断正确答案,实则考查句意理解的精确度。
C. 抓住关键句,每段的首句大抵是本段的关键句。
3.七选五
A. 先确定简单的选项。
B. 一定要既能承上,又能启下,才是最佳答案。
C. 关键词很重要,但也可能是陷阱。
4.填词和改错
A. 填词和改错考的无非是那几种,尽量往那几种上面想。
B. 冠词只会考最明显的错。
C. 还差错找不到就把文章读慢一点,一个单词一个单词的读,特别是行首和行末。
5.书面表达
书面表达对字数的要求是100词左右,因此,建议考生可以写到100到130。词数为什么不能低于100?因为考生写的太少,看上去不像一篇文章是很危险的。对阅卷者而言,分数不会给的高。倘若写的太多,考生难免费神,自然减少其他试题的答题时间,还可能言多而失。十来个句子,且要保证正确无误。
书面表达若有标题,而且没有在答题卡上印出,考生要记得书写。
书面表达题的“字”法:字色(黑色),字迹(工整、清楚),字形(占格子的三分之二为宜),字体(一致),字距(不宜过密,不宜过疏,悦目为宜),字数(比较合适在100-130之间)。
书面表达题的“版”法:三段或四段体,切忌一段到底。每段开头缩进。不可超格、超框。“版”的核心就是要让文章看上去像文章!
书面表达题的“式 ”法:文章无乱涂乱画现象,整洁爽目。修改的地方应该尽量不留明显痕迹。写作一定要有从草稿到誊正的过程。
注意:
选择题需要填涂答案在答题卡上
考生可把填涂区依次分四块填涂:听力题区一块,单选题区一块,完型题区一块,阅读题区一块。不要四区一次填完,容易造成移位。
篇幅所限,这里就不逐一科目列举啦
相信大家在平时的训练中已经总结了自己的心得
在考场上只需发挥出自己的平常水平就是胜利!









