重要提醒
福建省本地疫情:
10月24日0~24时,福建省报告新增本土确诊病例1例(三明市1例)。
当日报告新增本土无症状感染者56例(福州市51例、莆田市1例、南平市4例)。
全省本土确诊病例目前住院16例,无死亡病例;现有本土无症状感染者尚在接受集中隔离医学观察86例。
——来源:福建省卫健委官网
目前,福建省内福州(多区域)、莆田仙游县、南平蒲城多地区出现疫情,福州部分地区学校按要求转为线上教学,区域内相关高校进行封闭式管理!
一、福建省疫情
福州市目前鼓楼区、晋安区、仓山区、台江区、闽侯、马尾、平潭、闽清、连江、高新区均等地区均有出现疫情。



据福州市教育局通知:
1.10月25 日(星期二)——30日(星期天),鼓楼区、台江区、仓山区、晋安区、马尾区、闽侯县、连江县、闽清县、高新区全域各级各类学校(含公民办学校)、校外培训机构暂停线下教育教学,启动线上教学。
2.转入线上教学的各级各类学校要“一校一案”制定实施应对方案,科学研判选择适当的教学模式。要督促师生员工按属地要求及时参加区域核酸检测,确保一人不漏。
3.区域内相关高校实行封闭式管理,开展线上教学。居住在校内的师生员工原则上不得出校,出校须履行审批程序。居住在校外的师生员工原则上不进入校园,特殊情况履行严格审批手续,必要在岗工作人员上下班应“两点一线”,鼓励自驾进校。严格管控校门,所有入校人员必须严格扫码测温,实行闭环管理。
4.其他县(市)区中小学、幼儿园教学安排,由县(市)区教育行政主管部门会同当地卫健部门综合研判疫情防控形势后,报属地疫情防控指挥部决定。要加强学校疫情监测综合分析和风险研判,科学制定疫情防控方案和应急处置预案,切实保障师生员工和学校公共卫生安全。
除福州市外,目前省内南平浦城、莆田仙游、三明尤溪也有出现疫情。目前有网友留言表示仙游部分中学已停课:
疫情当下,部分地区学校可能出现停课或转为线上教学等,同学们居家学习期间不要过于放松学业,也不要过分紧张疫情等,要适当调整个人学习状态。
二、高考报名确认和体检
01 高考报名现场确认
根据社群内的同学反馈,社会考生自行前往各地市招办现场确认需持24小时核酸阴性报告。福州地区的在校应届生,部分学校已经通知延期确认。
小编已经为大家收集好各个地市的现场确认点啦,如果大家在网上报名的时候有疑问,也可以打电话咨询,仅供参考。
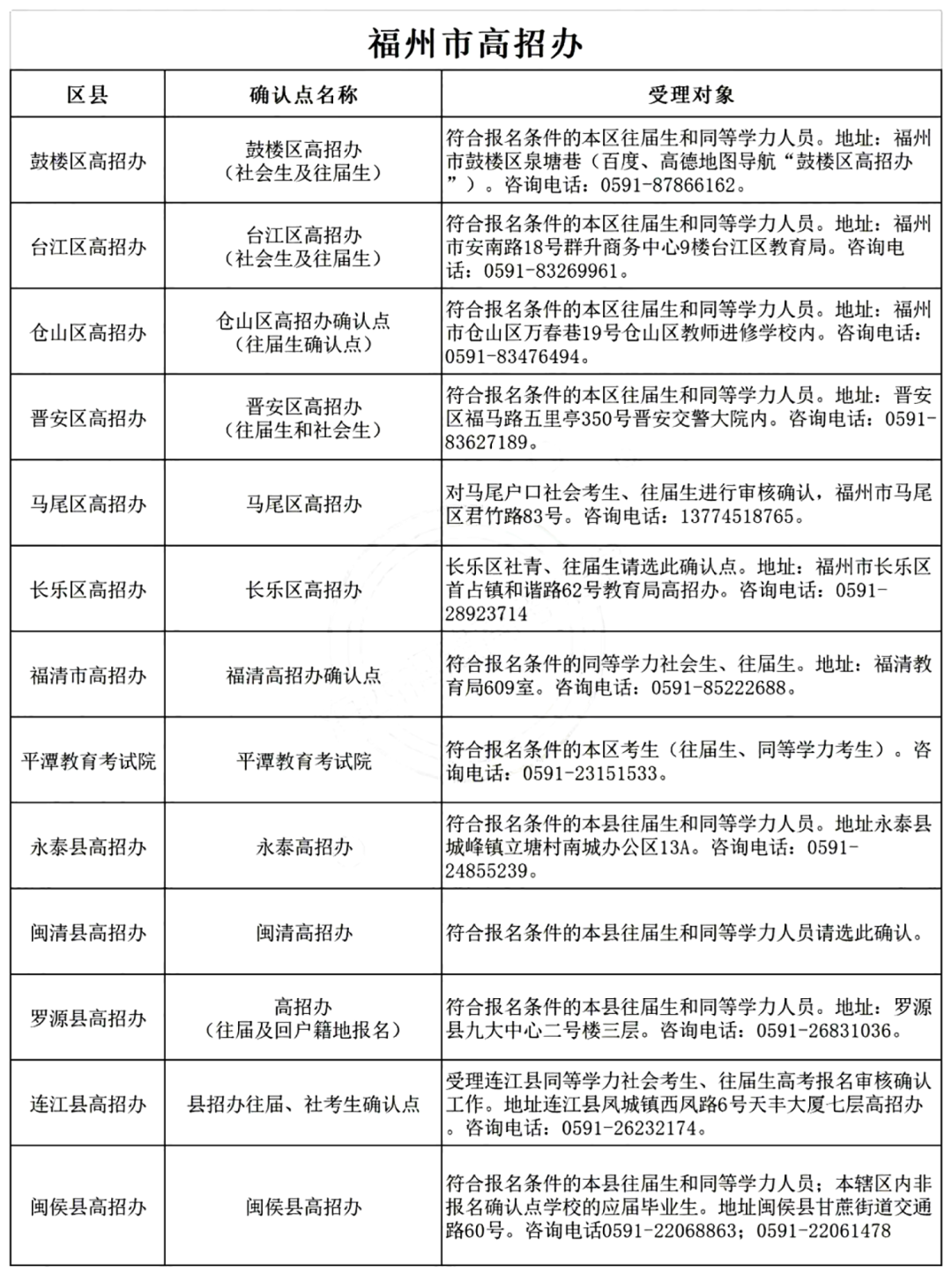
福州

南平
泉州
厦门
考生本人现场确认应带户口本、身份证、毕业证书等证明材料原件及复印件。往届毕业生须提交高中阶段学习的学校毕业证书。同等学力人员须提交初中毕业证书等相关证明材料。
请对应下方类别查看须提交的材料:
高考报名现场确认要求:
①报考人员本人持报名所需材料到本人所选择的确认点进行现场确认,逾期不予受理;
②现场确认时,报考人员须提交本人户口簿、有效居民身份证、学籍和实际就读证明等相关报名材料原件和复印件,供现场确认工作人员核对查验;
③报考人员本人应认真阅读报名确认点打印的《2022年福建省普通高等学校招生考试报名表》上的所有信息,核对确认无误后签名,非报考人员本人不得代签;
④报考人员签名一经确认,所有报名信息不得更改;
⑤由于报考人员个人原因,导致信息错误、账号和密码被盗,信息泄露、志愿被冒充填报或修改等后果,责任由考生本人自负。
02 高考体检
据福建省教育厅发布的相关要求,各地应于2023年2月15日前完成体检工作,2月底前完成复检工作。
2023年我省高招体检工作包括普通高考体检和高职分类招考体检两个部分,凡报名参加2023年我省普通高考和高职分类招考的考生均须参加高招体检。(具体通知文件详情请浏览今日第三条微信推文)
根据往年工作安排,应届在校生高考体检时间由各校进行安排。因此,在校考生只需要等待学校通知即可。
社会考生则需要在规定时间内自行前往指定的医院进行体检。2022年福建各地市体检医院名单如下(2023年体检医院名单暂未公布,仅供参考):

来源:福建省卫健委网站、福州日报、福建省教育厅等













闽公网安备35010202002009号