当前位置: 首页 > 高考资讯 > 头条新闻 > 关于做好2026年普通高等学校戏曲类本科专业招生省际联考工作的通知

关于做好2026年普通高等学校戏曲类本科专业招生省际联考工作的通知

福建省教育考试院 2025-11-26
考生交流群 +加入
×
福建高考交流群
福建高职分类交流群
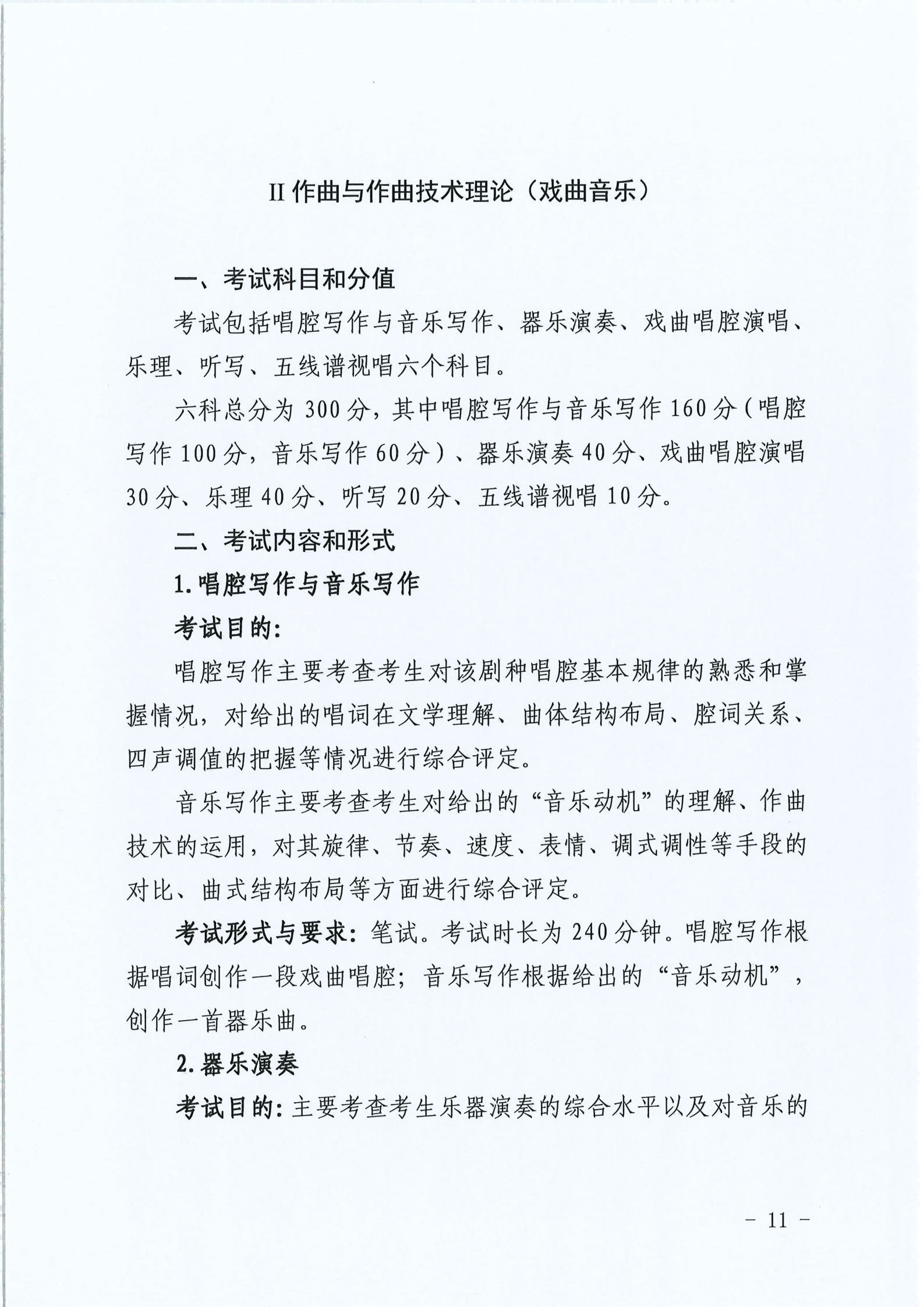
关于做好2026年普通高等学校戏曲类本科专业招生省际联考工作的通知
关于做好2026年普通高等学校戏曲类本科专业招生省际联考工作的通知
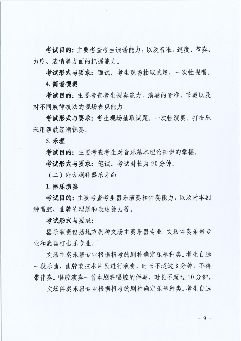
关于做好2026年普通高等学校戏曲类本科专业招生省际联考工作的通知
关于做好2026年普通高等学校戏曲类本科专业招生省际联考工作的通知
关于做好2026年普通高等学校戏曲类本科专业招生省际联考工作的通知
关于做好2026年普通高等学校戏曲类本科专业招生省际联考工作的通知
关于做好2026年普通高等学校戏曲类本科专业招生省际联考工作的通知
关于做好2026年普通高等学校戏曲类本科专业招生省际联考工作的通知
关于做好2026年普通高等学校戏曲类本科专业招生省际联考工作的通知
关于做好2026年普通高等学校戏曲类本科专业招生省际联考工作的通知
关于做好2026年普通高等学校戏曲类本科专业招生省际联考工作的通知
关于做好2026年普通高等学校戏曲类本科专业招生省际联考工作的通知
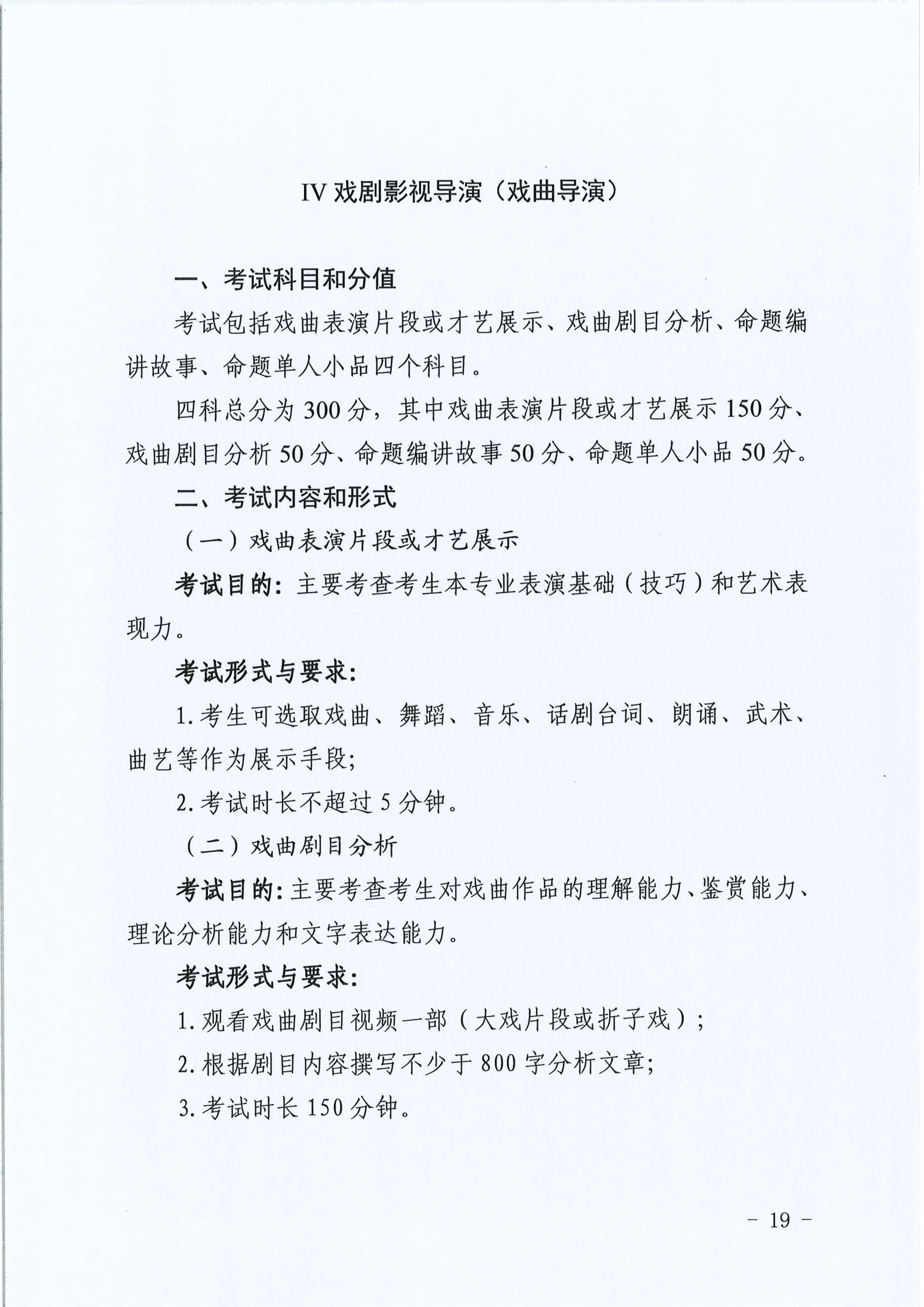
关于做好2026年普通高等学校戏曲类本科专业招生省际联考工作的通知
关于做好2026年普通高等学校戏曲类本科专业招生省际联考工作的通知
关于做好2026年普通高等学校戏曲类本科专业招生省际联考工作的通知
关于做好2026年普通高等学校戏曲类本科专业招生省际联考工作的通知
关于做好2026年普通高等学校戏曲类本科专业招生省际联考工作的通知
关于做好2026年普通高等学校戏曲类本科专业招生省际联考工作的通知
关于做好2026年普通高等学校戏曲类本科专业招生省际联考工作的通知
关于做好2026年普通高等学校戏曲类本科专业招生省际联考工作的通知
  • 姓名
  • 所在地
  • 手机
  • 考试类型
  • 高考成绩
  • 福建省教育厅关于做好2025年招收定向培养军士工作的通知
    福建省教育厅关于做好2025年招收定向培养军士工作的通知 根据国家教育部和军委政治工作部、国防动员部《关于做好2025年招收定向培养军士工作的通知》,结合我省实际,现就2025年定向培养军士招收工作明确如下: 2025-07-01
  • 福建2025年定向招录培养侦查学专业(维语方向)人才招生公告
    福建2025年定向招录培养侦查学专业(维语方向)人才招生公告 根据中组部、公安部、教育部、财政部、人社部联合下发的《关于印发〈2025年定向招录培养侦查学专业(维语方向)人才工作实施方案〉的通知》(公政治〔2025〕173号)精神,新疆警察学院2025年计划在我省招收侦查学专业(维语方向)人才3名,以上招生计划为我省公安机关定向招录培养计划。 2025-07-01
  • 福建省2025年公安普通高等院校公安专业招生考生须知
    福建省2025年公安普通高等院校公安专业招生考生须知 根据公安部、教育部有关文件精神和我省2025年公安普通高等院校公安专业招生安排,2025年有意向报考中国人民公安大学、中国人民警察大学、中国刑事警察学院、郑州警察学院、南京警察学院(以上5所简称部属公安院校)公安专业和浙江警察学院涉外警务专业、新疆警察学院侦查学专业(维语方向),以及福建警察学院公安、司法警察专业的考生,应当符合规定的报名资格条件,按流程参加省公安厅政治部统一组织的政治考察、面试、体检、体能测评。未参加政治考察、面试、体检、体能测评或任何一项不合格的,不予录取。为保证广大考生的报考权益,现将报考公安院校资格条件和有关事项公告如下。 2025-07-01
  • 福建省教育厅关于印发《福建省2025年公安普通高等院校公安司法警察专业招生办法》的通知
    福建省教育厅关于印发《福建省2025年公安普通高等院校公安司法警察专业招生办法》的通知 为深入贯彻习近平总书记关于新时代公安工作、教育工作的重要论述,认真落实公安机关人民警察招录培养机制改革部署要求,高质量选拔公安事业的优秀建设者和可靠接班人,全面加强公安专业人才队伍建设,根据《关于加强公安机关人民警察招录工作的意见》《关于公安院校公安专业人才招录培养制度改革的意见》《公安院校公安专业招生工作办法》和公安部办公厅、教育部办公厅《关于做好2025年公安普通高等院校招生工作的通知》精神,福建省公安厅、福建省教育厅结合我省实际,制定《福建省2025年公安普通高等院校公安司法警察专业招生办法》,现印发给你们,并就有关要求通知如下: 2025-07-01
进入招考公示首页
  • 广东金融学院——知识产权
    广东金融学院——知识产权 法理学、宪法学、民法学、刑法学、刑事诉讼法、行政法与行政诉讼法、国际私法、国际法、著作权法(版权法)、专利法、商标法、知识产权国际公约、专利文献检索、知识产权损害赔偿、合同法、知识产权法原理、网络环境下的知识产权保护、企业知识产权战略、反不正当竞争法、知识产权代理实务等。 2023-12-22
  • 厦门理工学院电气工程与自动化学院之智能电网信息工程专业介绍
    厦门理工学院电气工程与自动化学院之智能电网信息工程专业介绍 专业培养适应福建乃至全国,尤其是厦门市经济与社会发展需要,培养具有扎实理论基础、广泛技术知识和熟练专业能力,具备较强的综合素质和一定的创新精神,掌握电力信息采集、处理和通信技术,掌握电力系统生产、运行的规律和特点,掌握智能电网体系建设和运行管理知识,可以在信息化、自动化、互动化的电力系统领域从事生产、设计、科研和管理等工作,能逐步成长为本领域的技术骨干的高级应用型人才。 2024-07-30
  • 宁德师范学院专业介绍——材料化学
    宁德师范学院专业介绍——材料化学 宁德师范学院材料化学专业是一门融合化学与材料科学的交叉学科,旨在培养具备材料化学基础知识和专业技能的应用型高级专门人才。本专业注重理论与实践相结合,通过系统的课程学习和实践训练,使学生掌握材料化学领域的基本理论和实验技能,能够在材料科学与工程及相关领域从事研究、开发、生产和管理工作。 2025-08-06
  • 江西航空职业技术学院计算机应用技术专业介绍
    江西航空职业技术学院计算机应用技术专业介绍 江西航空职业技术学院计算机应用技术专业介绍 2025-08-22
进入专业介绍首页
  • 高考志愿滑档了还有什么补救方法吗?
    高考志愿滑档了还有什么补救方法吗? 高考成绩发布后,不少考生带着希望填报了志愿,但录取结果的公布却让一些考生意外地发现自己面临了滑档的局面。既然滑档已成为现实,考生们现在还能做些什么来应对这种局面呢?今天,小编将带领大家一探究竟。 2024-08-11
  • 高考录取不满意怎么办?
    高考录取不满意怎么办? 高考只是人生众多起点中的一个,它提供了一个深入学习的平台,而专业选择并不是终点,如果初次志愿未能选中梦想的方向,转专业是另一种可行的途径。现在,就让我们一起深入了解这个选项。 2024-08-23
  • 福建高考落榜后能选择复读吗?
    福建高考落榜后能选择复读吗? 高考作为人生重要的转折点,承载着无数学子的梦想与期待。然而,并非所有努力都能换来理想的结果,每年都有部分考生面临高考落榜的情况。落榜后,很多考生和家长陷入迷茫,不知道下一步该如何抉择,其中 “是否能选择复读” 成为大家普遍关心的问题。复读意味着要再花费一年时间投入学习,面临未知的挑战与压力,但也可能为自己争取到更理想的升学机会。那么下面我们就一起来探讨一下吧。 2025-09-13
  • 福建书法类专业统考有什么注意事项?
    福建书法类专业统考有什么注意事项? 福建书法类专业统考是书法专业考生升学的重要环节,直接关系到后续院校录取资格。每年都有大量考生聚焦统考备考,却容易在细节上出现疏漏影响发挥。为了帮助考生高效应对考试、避免不必要的失误, 2025-11-14
进入招生章程首页
  • 2024福建高考地理真题
    2024福建高考地理真题 2024年福建高考地理已于6月9日结束,福建高考地理采用的是福建卷,考试真题与答案已经公布,考生可以通过查阅真题和答案,了解自己的考试情况,为接下来的备考和志愿填报做好准备。更多高考资讯、高校最新政策、历年高考录取分数线、志愿填报等信息,请关注福建高考网。 2024-06-08
  • 2024福建高考生物真题
    2024福建高考生物真题 2024年福建高考生物已于6月8日结束,福建高考生物采用的是福建卷,考试真题与答案已经公布,考生可以通过查阅真题和答案,了解自己的考试情况,为接下来的备考和志愿填报做好准备。更多高考资讯、高校最新政策、历年高考录取分数线、志愿填报等信息,请关注福建高考网。 2024-06-14
  • 2025福建高考政治真题
    2025福建高考政治真题 2025年福建高考将于6月7日至9日举行,福建高考政治采用的是福建卷。同学们可以持续关注福建高考平台,我们会在考后第一时间公布考试真题与答案,以便考生们第一时间掌握自己的考试情况,为后续升学规划和志愿填报提供关键参考!最后福建高考平台在此祝大家取得好成绩! 2025-05-12
  • 2025福建高考历史真题
    2025福建高考历史真题 2025年福建高考历史已顺利结束,福建高考历史采用的是福建卷,考试真题与答案已经公布,考生可以通过查阅真题和答案,了解自己的考试情况,为接下来的志愿填报做好准备。更多高考资讯、高校最新政策、历年高考录取分数线、志愿填报等信息,请关注福建高考网。 2025-06-18
进入高考真题首页
  • 文史、理工类降分录取政策
    文史、理工类降分录取政策 本科批按照本科批录取控制分数线招生的专业,原则上不降分录取。其中,安排在本科提前批录取的航海类、公安类、司法类院校(专业),征求志愿录取后生源仍不足的,经批准,可在本科批录取控制分数线下20分以内(含20分, 2020-07-24
  • 2020年福建省普通高等学校招生录取实施办法
    2020年福建省普通高等学校招生录取实施办法 各市、县(区)高等学校招生委员会、教育局,平潭综合实验区社会事业局,各普通高等学校:根据《教育部关于做好2020年普通高校招生工作的通知》(教学〔2019〕4号)和《教育部高校学生司关于做好2020年普通高等学校特殊类型 2020-07-23
  • 福建省教育考试院发布视频解读高考平行志愿政策
    福建省教育考试院发布视频解读高考平行志愿政策 出分日临近,如何填报志愿学生和家长纠结的问题。我省已实施平行志愿投档模式多年,但对于初次接触志愿填报的人而言,这一模式仍是比较陌生的,一不小心就会造成“高分低就”甚至落榜的遗憾。今天小编为大 2020-07-14
  • 福建商学院2019年高考录取规则
    福建商学院2019年高考录取规则 【对普通文理专业的录取规则】(一)对文理科类实行按专业志愿出档方式出档的省份,按照“分数优先”的原则录取,即按文化总分排序,从高到低录取。(二)对文理科类实行按院校志愿出档方式出档的省份,第一专 2019-06-05
进入高考政策首页
进入录取查询首页
  • 集美大学诚毅学院关于组织毕业生参加2025年 福建省“三支一扶”计划的通知
    集美大学诚毅学院关于组织毕业生参加2025年 福建省“三支一扶”计划的通知 根据《福建省2025年高校毕业生“三支一扶”计划实施方案》精神,今年省级“三支一扶”计划发布招募岗位1070个(详见附件1),具体岗位信息请登录福建就业网三支一扶专区查询(以下简称三支一扶专区,网址:https://www.fj99.org.cn/bys/)。岗位专业参照教育部门学科分类执行,专业代码全不匹配的,不可报该岗位。(详见附件2),为促进我院毕业生到基层就业,现就毕业生参加2025年福建省“三支一扶”计划的有关事项通知如下: 2025-04-01
  • 辽宁财贸学院就业情况
    辽宁财贸学院就业情况 辽宁财贸学院就业情况 2025-04-10
  • 鞍山职业技术学院毕业生就业方向
    鞍山职业技术学院毕业生就业方向 鞍山职业技术学院毕业生就业方向 2025-04-17
  • 营口理工学院2022-2024年部分毕业生就业情况
    营口理工学院2022-2024年部分毕业生就业情况 营口理工学院是公办全日制普通本科院校。2009年1月,经辽宁省人民政府批准,营口市人民政府与东北财经大学、辽宁石油化工大学、辽宁科技大学合作建设营口大学园。经过四年孵化,2013年4月,由教育部批准建立营口理工学院。 2025-04-22
进入就业情况首页
今讲高考升学

账号密码登录

其他登录方式