2026年湖北省普通高考
报名时间:
2025年11月10-12日,全国统考艺术类考生网上报名。
2025年11月10-21日,非艺术类考生网上报名。
网上报名结束后,不再接受补报名。
报名入口:湖北省教育考试院(点击进入)

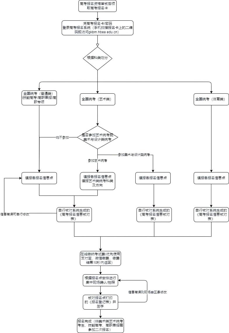
湖北省2026年普通高考考生报名流程图

扫描下方二维码关注公众号
第一时间获取志愿填报指导、25年投档分、征求计划、录取结果查询通知
2026年湖北省普通高考
报名时间:
2025年11月10-12日,全国统考艺术类考生网上报名。
2025年11月10-21日,非艺术类考生网上报名。
网上报名结束后,不再接受补报名。
报名入口:湖北省教育考试院(点击进入)

湖北省2026年普通高考考生报名流程图

扫描下方二维码关注公众号
第一时间获取志愿填报指导、25年投档分、征求计划、录取结果查询通知

官方企业微信
官方微信公众号
志愿填报小程序