欢迎访问中国海峡高考门户网站——
福建高考网
手机站
|
院校直通车
|
注册志愿网站账号
浙江宇翔职业技术学院
903人关注
浙江宇翔职业技术学院:
高职专科
高校类型:
理工类
官方微信
公众号
官方企
业微信
高校首页
招生信息
学费奖金
录取分数线
招生专业
校园风光
就业情况
招生问答
我要报名
我要咨询
志愿填报模拟
首页
>
院校库
>
浙江宇翔职业技术学院
>
招生章程
>
详情
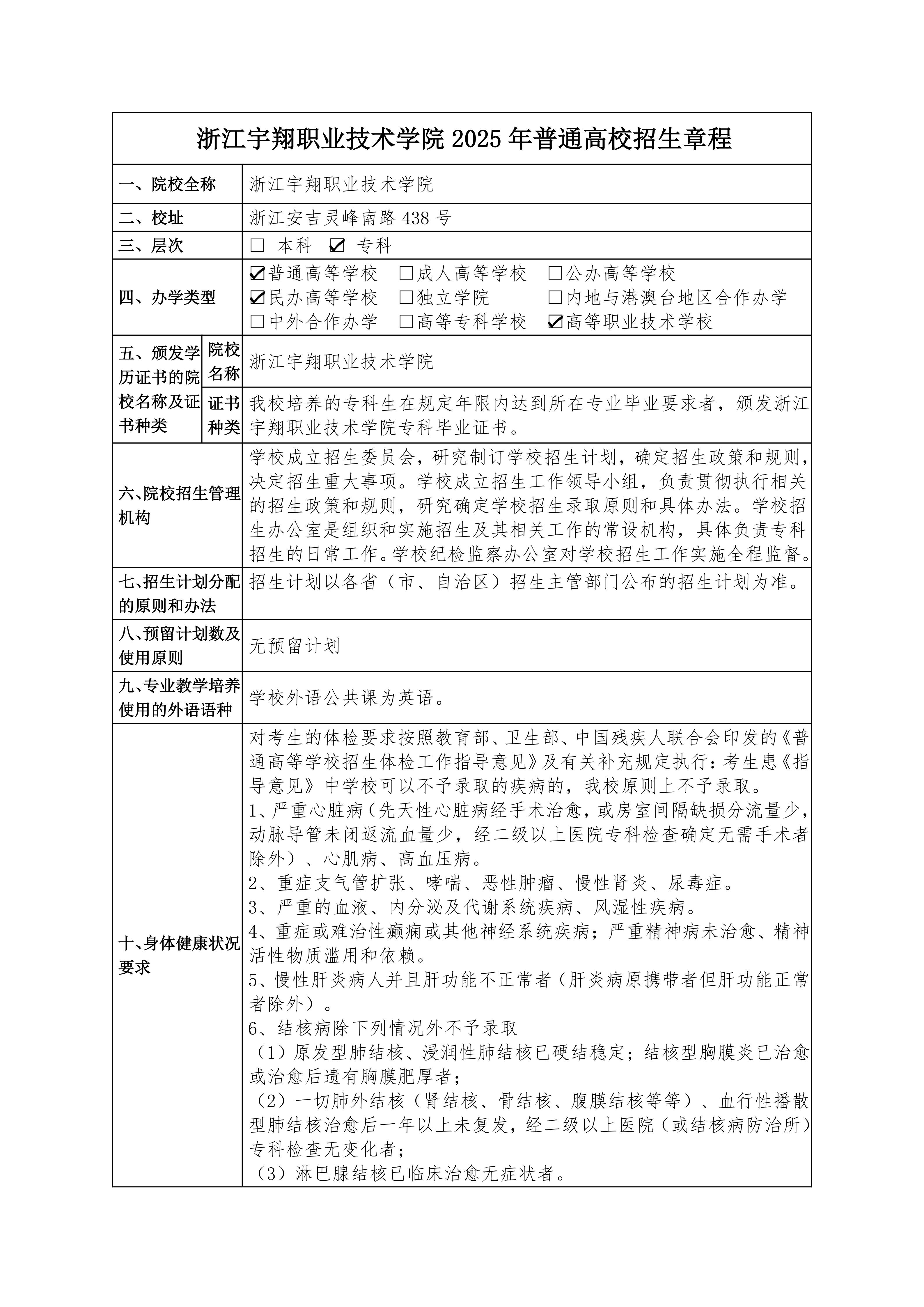
浙江宇翔职业技术学院2025年普通高校招生章程
zj113
2025-05-16
浙江宇翔职业技术学院2025年普通高校招生章程
热门关注:
浙江宇翔职业技术学院
浙江宇翔职业技术学院招生章程
姓名
所在地
手机
考试类型
请选择
高职分类
普通高考
高考成绩
上一篇:浙江宇翔职业技术学院2025年高职提前招生章程
分享:
招生院校
更多
福建水利电力职业技术学院
厦门大学
福州大学
集美大学
华侨大学
福建农林大学
24小时最新资讯
更多
浙江宇翔职业技术学院与浙江省服务业联合会共建低空经济学院签约仪式圆满举行
浙江宇翔职业技术学院与安吉热威电热科技股份有限公司正式达成校企合作
浙江宇翔职业技术学院艺术设计专业学子暑假赛事捷报频传,荣获多项大奖!
浙江宇翔职业技术学院联合承办2025一带一路暨金砖大赛AIGC文创设计赛项!邀您共创AI文创未来!
院校最新资讯
更多
浙江宇翔职业技术学院2025年普通高校招生章程
浙江宇翔职业技术学院2025年高职提前招生章程
浙江宇翔职业技术学院2024年普通高校招生章程
浙江宇翔职业技术学院2023年普通高校招生章程
校园百科
院校动态
收费标准
招生计划
专业介绍
历年分数
招生简章
招生问答
入学须知
就业情况
学员关注
录取分数
小编正在录入中...
招生概要
浙江宇翔职业技术学院空中乘务专业2025年高职提前招生综合素质测评方案
入学须知
小编正在录入中...
收费明细
小编正在录入中...
院校新闻
浙江宇翔职业技术学院与浙江省服务业联合会共建低空经济学院签约仪式圆满举行
奖助政策
小编正在录入中...
大家都在看
浙江宇翔职业技术学院
浙江宇翔职业技术学院学校动态
浙江宇翔职业技术学院专业录取分数线
浙江宇翔职业技术学院专业介绍
浙江宇翔职业技术学院考生问答
浙江宇翔职业技术学院招生公告
今讲高考升学
官方企业微信
官方微信公众号
志愿填报小程序
账号密码登录
用户名不存在
密码输入错误
找回密码
下次自动登录
登 录
注册
其他登录方式