欢迎访问中国海峡高考门户网站——
福建高考网
手机站
|
院校直通车
|
注册志愿网站账号
莱芜职业技术学院
6376人关注
莱芜职业技术学院:
高职专科
高校类型:
综合类
官方微信
公众号
官方企
业微信
高校首页
招生信息
学费奖金
录取分数线
招生专业
校园风光
就业情况
招生问答
我要报名
我要咨询
志愿填报模拟
首页
>
院校库
>
莱芜职业技术学院
>
招生简章
>
详情
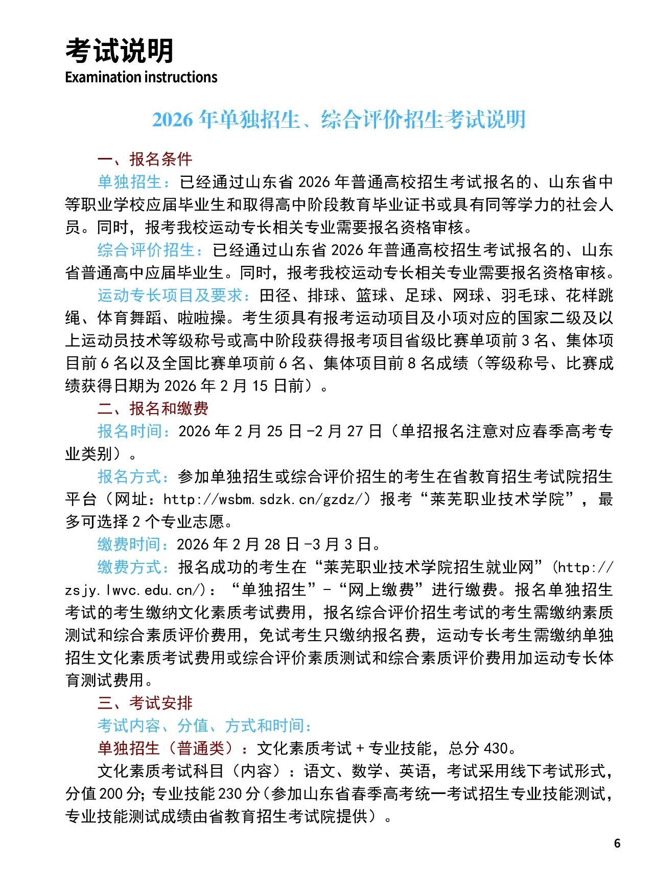
莱芜职业技术学院2026年单独招生、综合评价招生简章
sd083
2026-02-02
热门关注:
莱芜职业技术学院
莱芜职业技术学院招生简章
姓名
所在地
手机
考试类型
请选择
高职分类
普通高考
高考成绩
上一篇:莱芜职业技术学院2025年招生简章
分享:
招生院校
更多
福建水利电力职业技术学院
厦门大学
福州大学
集美大学
华侨大学
福建农林大学
24小时最新资讯
更多
莱芜职业技术学院在2026年山东省终身学习评选中荣获3项荣誉
莱芜职业技术学院简介
莱芜职业技术学院2026年单独招生、综合评价招生拟录取分数线
莱芜职业技术学院2026年单独招生、综合评价招生简章
院校最新资讯
更多
莱芜职业技术学院2026年单独招生、综合评价招生简章
莱芜职业技术学院2025年招生简章
莱芜职业技术学院2025年单独招生、综合评价招生简章
校园百科
院校动态
收费标准
招生计划
专业介绍
历年分数
招生简章
招生问答
入学须知
就业情况
学员关注
录取分数
小编正在录入中...
招生概要
小编正在录入中...
入学须知
小编正在录入中...
收费明细
小编正在录入中...
院校新闻
莱芜职业技术学院在2026年山东省终身学习评选中荣获3项荣誉
奖助政策
小编正在录入中...
大家都在看
莱芜职业技术学院
莱芜职业技术学院招生计划
莱芜职业技术学院专业分数线
莱芜职业技术学院招生动态
今讲高考升学
官方企业微信
官方微信公众号
志愿填报小程序
账号密码登录
用户名不存在
密码输入错误
找回密码
下次自动登录
登 录
注册
其他登录方式