关注微信公众号:福建高考指南丨猎学网,查看最新高三考试答案!还有海量历年真题等着你!
福建省百校2026届高三上学期10月联合测评试卷及答案(全)
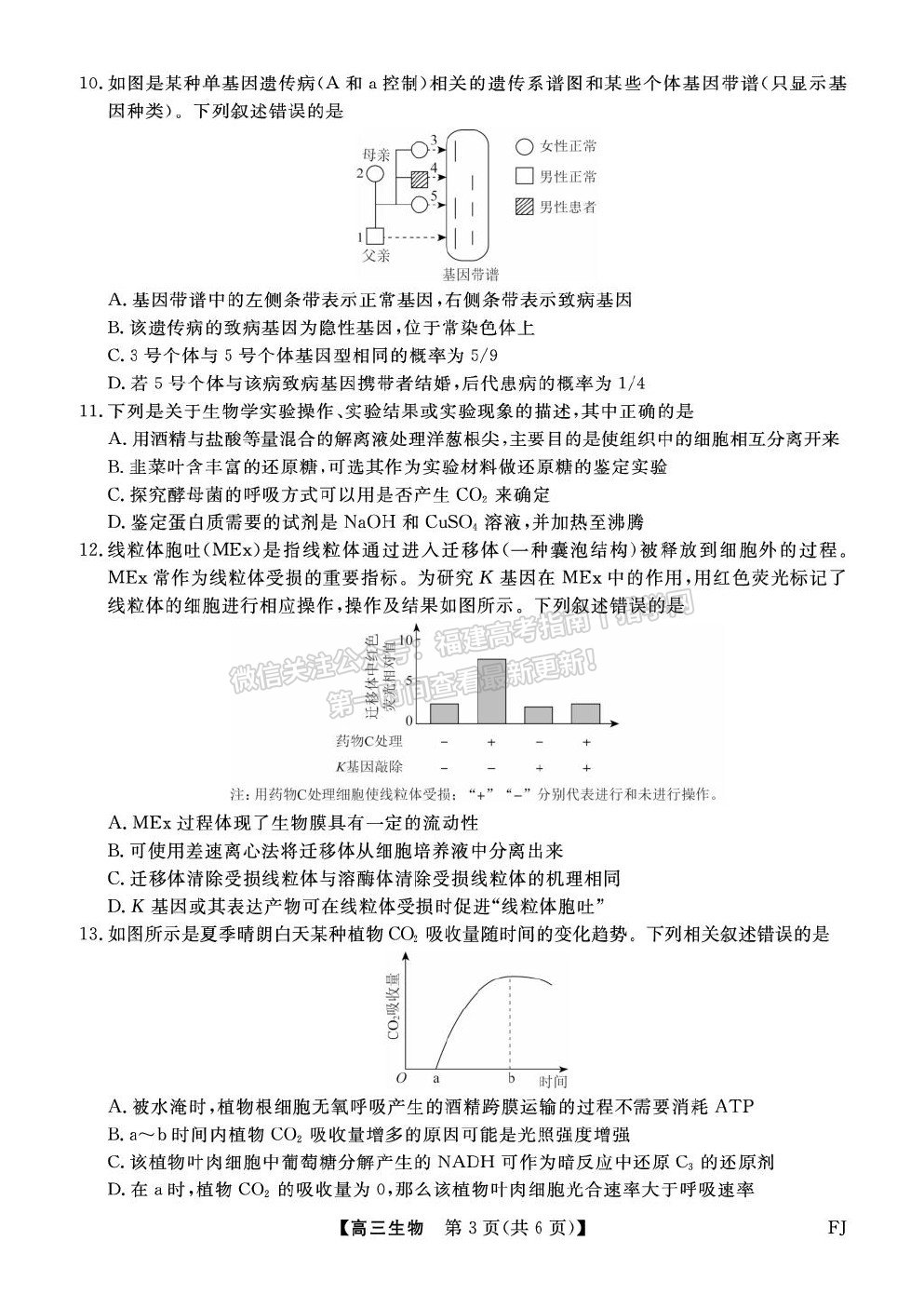
![]() |
![]() |
![]() |
![]() |
![]() |
![]() |
![]() |
微信关注公众号:【福建高考指南丨猎学网】
或扫描下方二维码
回复【试题】获取全部试卷答案
关注微信公众号:福建高考指南丨猎学网,查看最新高三考试答案!还有海量历年真题等着你!
福建省百校2026届高三上学期10月联合测评试卷及答案(全)
![]() |
![]() |
![]() |
![]() |
![]() |
![]() |
![]() |
微信关注公众号:【福建高考指南丨猎学网】
或扫描下方二维码
回复【试题】获取全部试卷答案

官方企业微信
官方微信公众号
志愿填报小程序