欢迎访问中国海峡高考门户网站——
福建高考网
手机站
|
院校直通车
|
注册志愿网站账号
江西环境工程职业学院
247317人关注
江西环境工程职业学院:
高职专科
高校类型:
综合类
官方微信
公众号
官方企
业微信
高校首页
招生信息
学费奖金
录取分数线
招生专业
校园风光
就业情况
招生问答
我要报名
我要咨询
志愿填报模拟
首页
>
院校库
>
江西环境工程职业学院
>
入学须知
>
详情
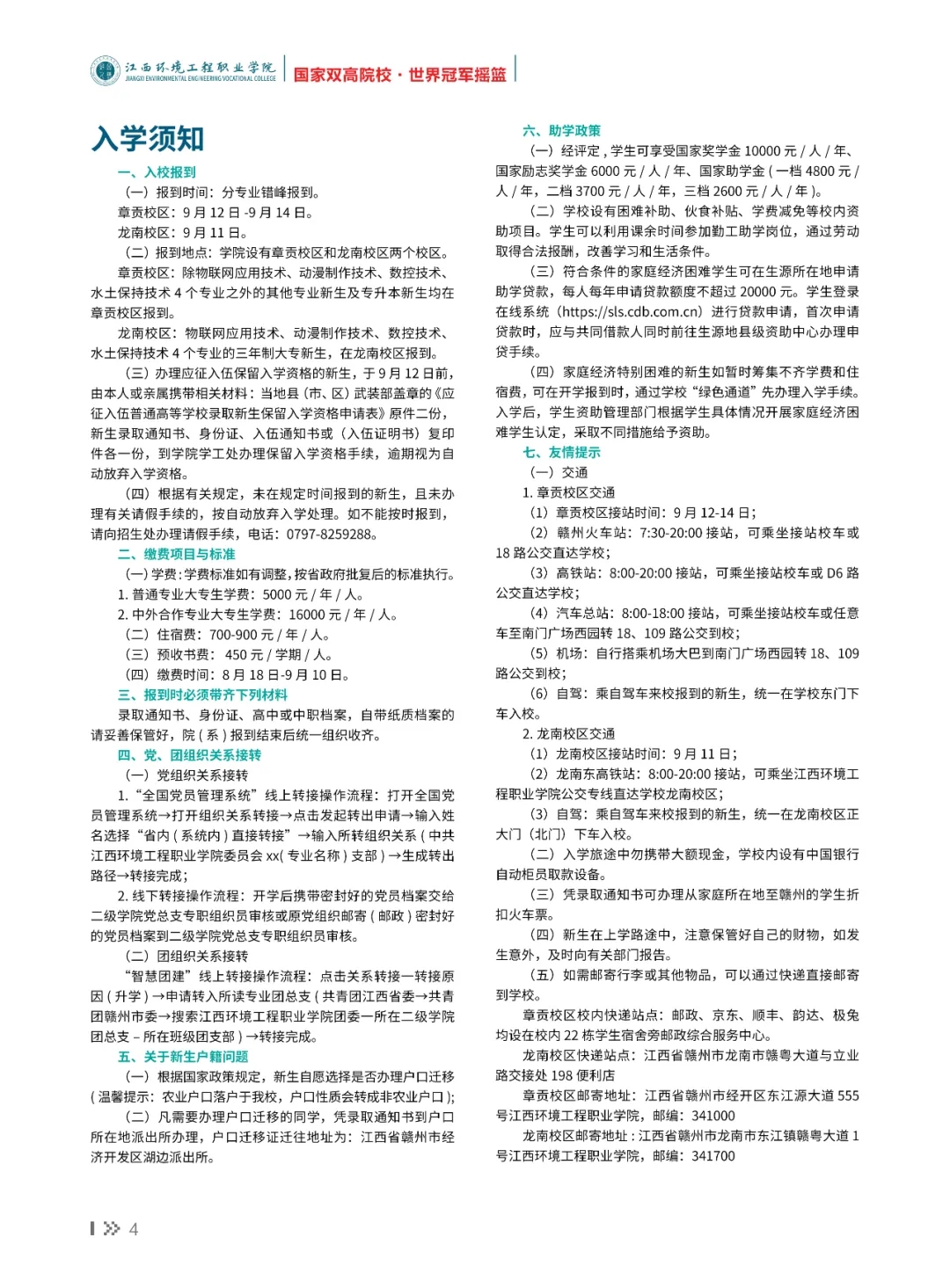
江西环境工程职业学院2025级新生报到手册
jx002
2025-12-02
江西环境工程职业学院2025级新生报到手册
热门关注:
江西环境工程职业学院
江西环境工程职业学院入学须知
姓名
所在地
手机
考试类型
请选择
高职分类
普通高考
高考成绩
上一篇:江西环境工程职业学院2021年入学须知
分享:
招生院校
更多
福建水利电力职业技术学院
厦门大学
福州大学
集美大学
华侨大学
福建农林大学
24小时最新资讯
更多
江西环境工程职业学院2025级新生报到手册
江西环境工程职业学院之商务英语专业介绍
江西环境工程职业学院之酒店管理与数字化运营专业介绍
江西环境工程职业学院之机电一体化技术专业介绍
院校最新资讯
更多
江西环境工程职业学院2025级新生报到手册
江西环境工程职业学院2021年入学须知
江西环境工程职业学院2020级新生报到指南
2017年五年一贯制入学须知
校园百科
院校动态
收费标准
招生计划
专业介绍
历年分数
招生简章
招生问答
入学须知
就业情况
学员关注
录取分数
江西环境工程职业学院2020年五年制录取结果查询
招生概要
【工作会议】江西环境工程职业学院召开2024年高职单招考试工作会议
入学须知
江西环境工程职业学院2025级新生报到手册
收费明细
2021江西环境工程职业学院收费标准
院校新闻
师生热议江西环境工程职业学院学生会当选全国学联团体代表
奖助政策
江西环境工程职业学院2021年助学政策
大家都在看
江西环境学院院校动态
2021江西环境学院要闻快讯
江西环境工程职业学院
新生报到指南
江西环境工程职业学院就业情况
江西环境工程职业学院收费标准
江西环境学院就业情况
2020江西环境学院就业情况
学院简介
今讲高考升学
官方企业微信
官方微信公众号
志愿填报小程序
账号密码登录
用户名不存在
密码输入错误
找回密码
下次自动登录
登 录
注册
其他登录方式